Application module: Condition ISO/TS 10303-1253:2019(E)
© ISO

Cover page
Table of contents
Copyright
Foreword
Introduction
1 Scope
2 Normative references
3 Terms, definitions and abbreviated terms
    3.1 Terms and definitions
    3.2 Abbreviated terms

4 Information requirements
   4.1 Required AM ARMs
   4.2 ARM type definitions
   4.3 ARM entity definitions
5 Module interpreted model
   5.1 Mapping specification
   5.2 MIM EXPRESS short listing
     5.2.1 MIM type definitions

A MIM short names
B Information object registration
C ARM EXPRESS-G   EXPRESS-G
D MIM EXPRESS-G   EXPRESS-G
E Computer interpretable listings
F Change history
Bibliography
Index

Mapping tableIndex of EXPRESS-G pagesFirst pagePrevious page
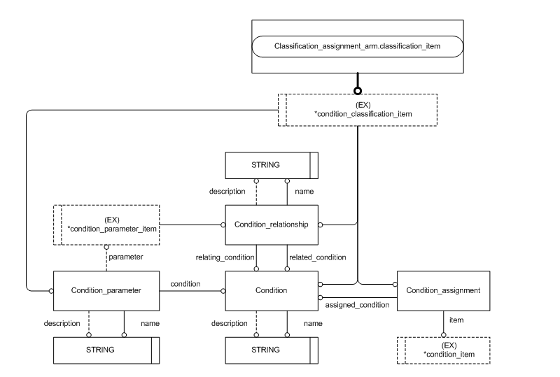
Figure C.2 — ARM entity level EXPRESS-G diagram 1 of 1 ../classification_assignment/sys/4_info_reqs.htm#classification_assignment_arm.classification_item ../condition/sys/4_info_reqs.htm#condition_arm.condition_classification_item ../condition/sys/4_info_reqs.htm#condition_arm.condition_item ../condition/sys/4_info_reqs.htm#condition_arm.condition_parameter_item ../condition/sys/4_info_reqs.htm#condition_arm.condition ../condition/sys/4_info_reqs.htm#condition_arm.condition_assignment ../condition/sys/4_info_reqs.htm#condition_arm.condition_parameter ../condition/sys/4_info_reqs.htm#condition_arm.condition_relationship


Figure C.2 — ARM entity level EXPRESS-G diagram 1 of 1


© ISO 2019 — All rights reserved