Application module: Condition evaluation ISO/TS 10303-1254:2004(E)
© ISO

Cover page
Table of contents
Copyright
Foreword
Introduction
1 Scope
2 Normative references
3 Terms, definitions and abbreviations

4 Information requirements
   4.1 Required AM ARMs
   4.2 ARM type definitions
   4.3 ARM entity definitions
5 Module interpreted model
   5.1 Mapping specification
   5.2 MIM EXPRESS short listing
     5.2.1 MIM type definitions

A MIM short names
B Information object registration
C ARM EXPRESS-G   EXPRESS-G
D MIM EXPRESS-G   EXPRESS-G
E Computer interpretable listings
Bibliography
Index

Mapping tableIndex of EXPRESS-G pagesFirst pagePrevious page
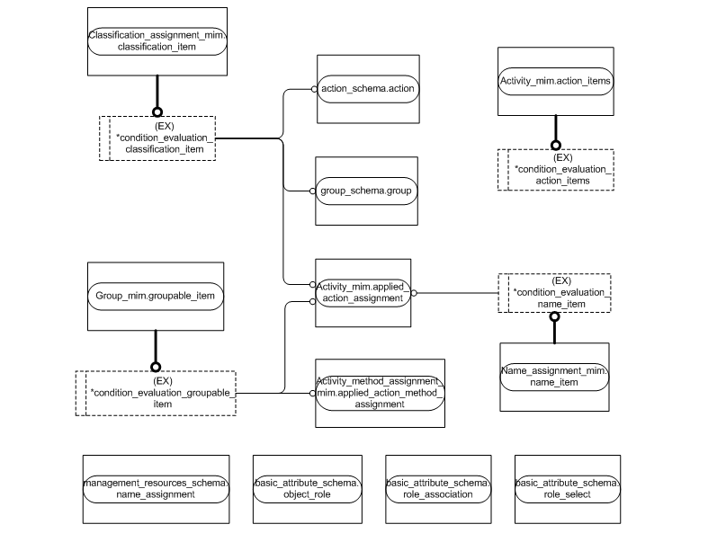
Figure D.2 — MIM entity level EXPRESS-G diagram 1 of 1 ../../resources/action_schema/action_schema.htm#action_schema.action ../activity_method_assignment/sys/5_mim.htm#activity_method_assignment_mim.applied_action_method_assignment ../activity/sys/5_mim.htm#activity_mim.applied_action_assignment ../activity/sys/5_mim.htm#activity_mim.action_items ../../resources/basic_attribute_schema/basic_attribute_schema.htm#basic_attribute_schema.object_role ../../resources/basic_attribute_schema/basic_attribute_schema.htm#basic_attribute_schema.role_association ../../resources/basic_attribute_schema/basic_attribute_schema.htm#basic_attribute_schema.role_select ../classification_assignment/sys/5_mim.htm#classification_assignment_mim.classification_item ../group/sys/5_mim.htm#group_mim.groupable_item ../../resources/group_schema/group_schema.htm#group_schema.group ../../resources/management_resources_schema/management_resources_schema.htm#management_resources_schema.name_assignment ../name_assignment/sys/5_mim.htm#name_assignment_mim.name_item ../condition_evaluation/sys/5_mim.htm#condition_evaluation_mim.condition_evaluation_action_items ../condition_evaluation/sys/5_mim.htm#condition_evaluation_mim.condition_evaluation_classification_item ../condition_evaluation/sys/5_mim.htm#condition_evaluation_mim.condition_evaluation_groupable_item ../condition_evaluation/sys/5_mim.htm#condition_evaluation_mim.condition_evaluation_name_item


Figure D.2 — MIM entity level EXPRESS-G diagram 1 of 1


© ISO 2004 — All rights reserved