Application module: Document properties ISO/TS 10303-1126:2019(E)
© ISO

Cover page
Table of contents
Copyright
Foreword
Introduction
1 Scope
2 Normative references
3 Terms, definitions and abbreviated terms
    3.1 Terms and definitions
    3.2 Abbreviated terms

4 Information requirements
   4.1 Required AM ARMs
   4.2 ARM type definitions
   4.3 ARM entity definitions
5 Module interpreted model
   5.1 Mapping specification
   5.2 MIM EXPRESS short listing

A MIM short names
B Information object registration
C ARM EXPRESS-G   EXPRESS-G
D MIM EXPRESS-G   EXPRESS-G
E Computer interpretable listings
F Change history
Bibliography
Index

Mapping tableIndex of EXPRESS-G pagesFirst pagePrevious page
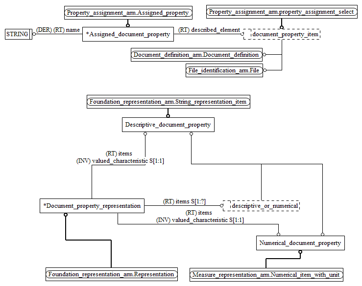
Figure C.2 — ARM entity level EXPRESS-G diagram 1 of 1 ../document_properties/sys/4_info_reqs.htm#document_properties_arm.document_property_item ../document_properties/sys/4_info_reqs.htm#document_properties_arm.descriptive_or_numerical ../file_identification/sys/4_info_reqs.htm#file_identification_arm.file ../foundation_representation/sys/4_info_reqs.htm#foundation_representation_arm.representation ../measure_representation/sys/4_info_reqs.htm#measure_representation_arm.numerical_item_with_unit ../document_definition/sys/4_info_reqs.htm#document_definition_arm.document_definition ../property_assignment/sys/4_info_reqs.htm#property_assignment_arm.property_assignment_select ../foundation_representation/sys/4_info_reqs.htm#foundation_representation_arm.string_representation_item ../property_assignment/sys/4_info_reqs.htm#property_assignment_arm.assigned_property ../document_properties/sys/4_info_reqs.htm#document_properties_arm.descriptive_document_property ../document_properties/sys/4_info_reqs.htm#document_properties_arm.numerical_document_property ../document_properties/sys/4_info_reqs.htm#document_properties_arm.assigned_document_property ../document_properties/sys/4_info_reqs.htm#document_properties_arm.document_property_representation


Figure C.2 — ARM entity level EXPRESS-G diagram 1 of 1


© ISO 2019 — All rights reserved