Application module: Interface lifecycle ISO/TS 10303-1294:2004(E)
© ISO

Cover page
Table of contents
Copyright
Foreword
Introduction
1 Scope
2 Normative references
3 Terms, definitions and abbreviations

4 Information requirements
   4.1 Required AM ARM
   4.2 ARM entity definitions
5 Module interpreted model
   5.1 Mapping specification
   5.2 MIM EXPRESS short listing
     5.2.1 MIM entity definitions

A MIM short names
B Information object registration
C ARM EXPRESS-G   EXPRESS-G
D MIM EXPRESS-G   EXPRESS-G
E Computer interpretable listings
F Application module implementation and usage guide
Bibliography
Index

Mapping tableIndex of EXPRESS-G pagesFirst pagePrevious page
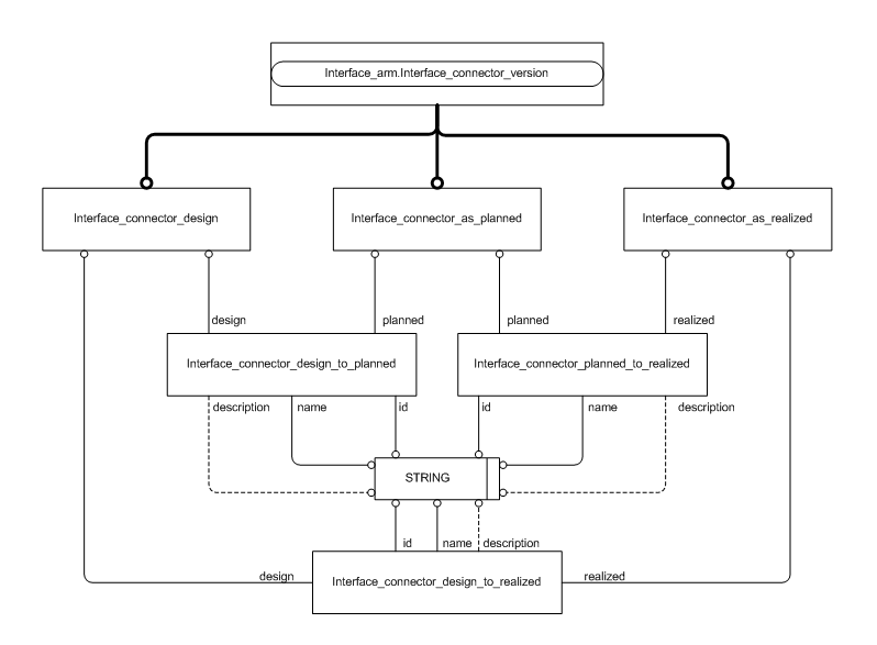
Figure C.2 — ARM entity level EXPRESS-G diagram 1 of 1 ../interface/sys/4_info_reqs.htm#interface_arm.interface_connector_version ../interface_lifecycle/sys/4_info_reqs.htm#interface_lifecycle_arm.interface_connector_as_planned ../interface_lifecycle/sys/4_info_reqs.htm#interface_lifecycle_arm.interface_connector_as_realized ../interface_lifecycle/sys/4_info_reqs.htm#interface_lifecycle_arm.interface_connector_design ../interface_lifecycle/sys/4_info_reqs.htm#interface_lifecycle_arm.interface_connector_design_to_planned ../interface_lifecycle/sys/4_info_reqs.htm#interface_lifecycle_arm.interface_connector_design_to_realized ../interface_lifecycle/sys/4_info_reqs.htm#interface_lifecycle_arm.interface_connector_planned_to_realized


Figure C.2 — ARM entity level EXPRESS-G diagram 1 of 1


© ISO 2004 — All rights reserved