Application module: Position in organization ISO/TS 10303-1242:2004(E)
© ISO

Cover page
Table of contents
Copyright
Foreword
Introduction
1 Scope
2 Normative references
3 Terms, definitions and abbreviations

4 Information requirements
   4.1 Required AM ARMs
   4.2 ARM type definitions
   4.3 ARM entity definitions
5 Module interpreted model
   5.1 Mapping specification
   5.2 MIM EXPRESS short listing
     5.2.1 MIM type definitions
     5.2.2 MIM entity definitions

A MIM short names
B Information object registration
C ARM EXPRESS-G   EXPRESS-G
D MIM EXPRESS-G   EXPRESS-G
E Computer interpretable listings
Bibliography
Index

Mapping tableIndex of EXPRESS-G pagesFirst pagePrevious pageNext pageLast page
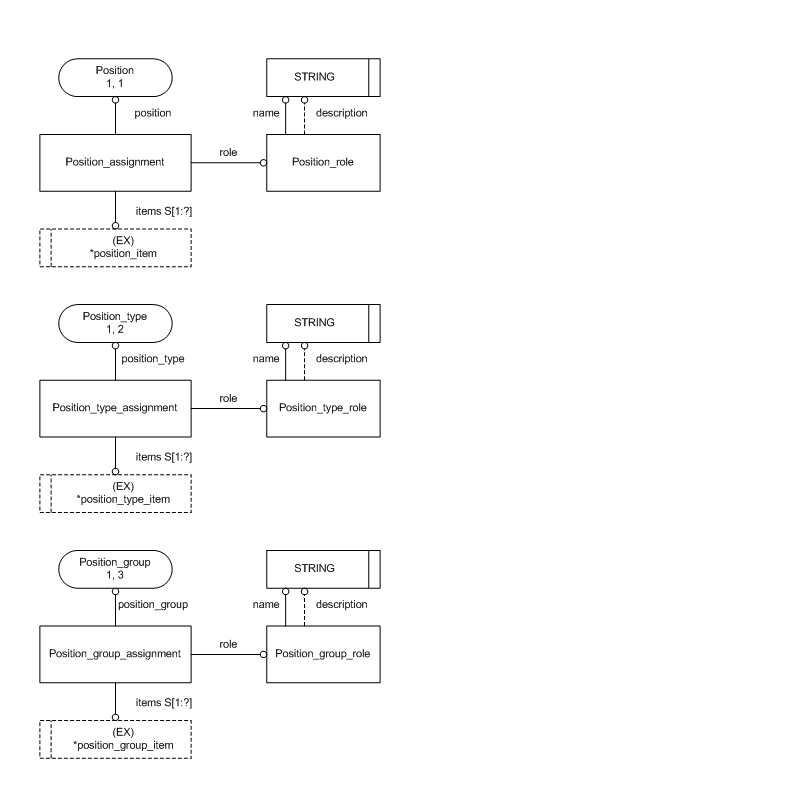
Figure C.3 — ARM entity level EXPRESS-G diagram 2 of 3 ../position_in_organization/sys/4_info_reqs.htm#position_in_organization_arm.position_group_item ../position_in_organization/sys/4_info_reqs.htm#position_in_organization_arm.position_item ../position_in_organization/sys/4_info_reqs.htm#position_in_organization_arm.position_type_item ./armexpg2.htm ../position_in_organization/sys/4_info_reqs.htm#position_in_organization_arm.position_assignment ./armexpg2.htm ../position_in_organization/sys/4_info_reqs.htm#position_in_organization_arm.position_group_assignment ../position_in_organization/sys/4_info_reqs.htm#position_in_organization_arm.position_group_role ../position_in_organization/sys/4_info_reqs.htm#position_in_organization_arm.position_role ./armexpg2.htm ../position_in_organization/sys/4_info_reqs.htm#position_in_organization_arm.position_type_assignment ../position_in_organization/sys/4_info_reqs.htm#position_in_organization_arm.position_type_role


Figure C.3 — ARM entity level EXPRESS-G diagram 2 of 3


© ISO 2004 — All rights reserved