Application module: Product data management ISO/TS 10303-1231:2019(E)
© ISO

Cover page
Table of contents
Copyright
Foreword
Introduction
1 Scope
2 Normative references
3 Terms, definitions and abbreviated terms
    3.1 Terms and definitions
    3.2 Abbreviated terms

4 Information requirements
   4.1 Required AM ARMs
   4.2 ARM type definitions
5 Module interpreted model
   5.1 Mapping specification
   5.2 MIM EXPRESS short listing
     5.2.1 MIM type definitions

A MIM short names
B Information object registration
C ARM EXPRESS-G   EXPRESS-G
D MIM EXPRESS-G   EXPRESS-G
E Computer interpretable listings
F Change history
Bibliography
Index

Mapping tableIndex of EXPRESS-G pagesFirst pagePrevious pageNext pageLast page
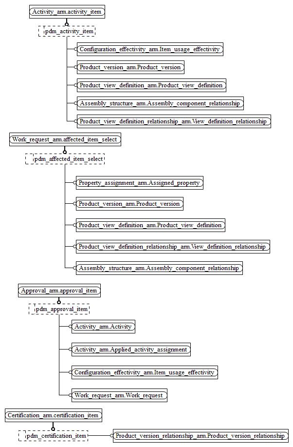
Figure C.2 — ARM entity level EXPRESS-G diagram 1 of 5 ../product_data_management/sys/4_info_reqs.htm#product_data_management_arm.pdm_certification_item ../product_data_management/sys/4_info_reqs.htm#product_data_management_arm.pdm_affected_item_select ../product_data_management/sys/4_info_reqs.htm#product_data_management_arm.pdm_activity_item ../product_data_management/sys/4_info_reqs.htm#product_data_management_arm.pdm_approval_item ../work_request/sys/4_info_reqs.htm#work_request_arm.affected_item_select ../activity/sys/4_info_reqs.htm#activity_arm.activity ../work_request/sys/4_info_reqs.htm#work_request_arm.work_request ../property_assignment/sys/4_info_reqs.htm#property_assignment_arm.assigned_property ../approval/sys/4_info_reqs.htm#approval_arm.approval_item ../product_view_definition_relationship/sys/4_info_reqs.htm#product_view_definition_relationship_arm.view_definition_relationship ../activity/sys/4_info_reqs.htm#activity_arm.activity_item ../certification/sys/4_info_reqs.htm#certification_arm.certification_item ../assembly_structure/sys/4_info_reqs.htm#assembly_structure_arm.assembly_component_relationship ../product_view_definition_relationship/sys/4_info_reqs.htm#product_view_definition_relationship_arm.view_definition_relationship ../product_version/sys/4_info_reqs.htm#product_version_arm.product_version ../product_view_definition/sys/4_info_reqs.htm#product_view_definition_arm.product_view_definition ../product_version_relationship/sys/4_info_reqs.htm#product_version_relationship_arm.product_version_relationship ../product_view_definition/sys/4_info_reqs.htm#product_view_definition_arm.product_view_definition ../activity/sys/4_info_reqs.htm#activity_arm.applied_activity_assignment ../configuration_effectivity/sys/4_info_reqs.htm#configuration_effectivity_arm.item_usage_effectivity ../assembly_structure/sys/4_info_reqs.htm#assembly_structure_arm.assembly_component_relationship ../product_version/sys/4_info_reqs.htm#product_version_arm.product_version ../configuration_effectivity/sys/4_info_reqs.htm#configuration_effectivity_arm.item_usage_effectivity


Figure C.2 — ARM entity level EXPRESS-G diagram 1 of 5


© ISO 2019 — All rights reserved