Application module: Product environment definition ISO/TS 10303-1400:2011-10(E)
© ISO

Cover page
Table of contents
Copyright
Foreword
Introduction
1 Scope
2 Normative references
3 Terms, definitions and abbreviated terms
    3.1 Terms and definitions
    3.2 Abbreviated terms

4 Information requirements
   4.1 Required AM ARMs
   4.2 ARM type definitions
   4.3 ARM entity definitions
5 Module interpreted model
   5.1 Mapping specification
   5.2 MIM EXPRESS short listing
     5.2.1 MIM type definitions
     5.2.2 MIM entity definitions

A MIM short names
B Information object registration
C ARM EXPRESS-G   EXPRESS-G
D MIM EXPRESS-G   EXPRESS-G
E Computer interpretable listings
F Change history
Bibliography
Index

Mapping tableIndex of EXPRESS-G pagesFirst pagePrevious page
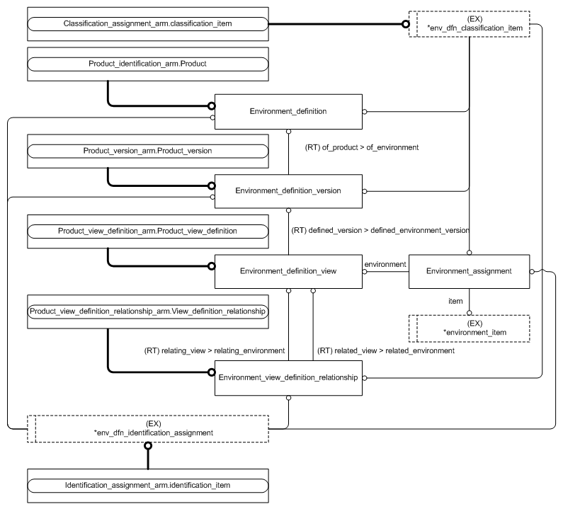
Figure C.2 — ARM entity level EXPRESS-G diagram 1 of 1 ../classification_assignment/sys/4_info_reqs.htm#classification_assignment_arm.classification_item ../identification_assignment/sys/4_info_reqs.htm#identification_assignment_arm.identification_item ../product_identification/sys/4_info_reqs.htm#product_identification_arm.product ../product_version/sys/4_info_reqs.htm#product_version_arm.product_version ../product_view_definition/sys/4_info_reqs.htm#product_view_definition_arm.product_view_definition ../product_view_definition_relationship/sys/4_info_reqs.htm#product_view_definition_relationship_arm.view_definition_relationship ../product_environment_definition/sys/4_info_reqs.htm#product_environment_definition_arm.env_dfn_classification_item ../product_environment_definition/sys/4_info_reqs.htm#product_environment_definition_arm.env_dfn_identification_assignment ../product_environment_definition/sys/4_info_reqs.htm#product_environment_definition_arm.environment_item ../product_environment_definition/sys/4_info_reqs.htm#product_environment_definition_arm.environment_assignment ../product_environment_definition/sys/4_info_reqs.htm#product_environment_definition_arm.environment_definition ../product_environment_definition/sys/4_info_reqs.htm#product_environment_definition_arm.environment_definition_version ../product_environment_definition/sys/4_info_reqs.htm#product_environment_definition_arm.environment_definition_view ../product_environment_definition/sys/4_info_reqs.htm#product_environment_definition_arm.environment_view_definition_relationship


Figure C.2 — ARM entity level EXPRESS-G diagram 1 of 1


© ISO 2011 — All rights reserved