Application module: Product group ISO/TS 10303-1278:2011-10(E)
© ISO

Cover page
Table of contents
Copyright
Foreword
Introduction
1 Scope
2 Normative references
3 Terms, definitions and abbreviated terms
    3.1 Terms and definitions
    3.2 Abbreviated terms

4 Information requirements
   4.1 Required AM ARMs
   4.2 ARM type definitions
   4.3 ARM entity definitions
5 Module interpreted model
   5.1 Mapping specification
   5.2 MIM EXPRESS short listing
     5.2.1 MIM type definitions
     5.2.2 MIM entity definitions

A MIM short names
B Information object registration
C ARM EXPRESS-G   EXPRESS-G
D MIM EXPRESS-G   EXPRESS-G
E Computer interpretable listings
F Change history
Bibliography
Index

Mapping tableIndex of EXPRESS-G pagesFirst pagePrevious page
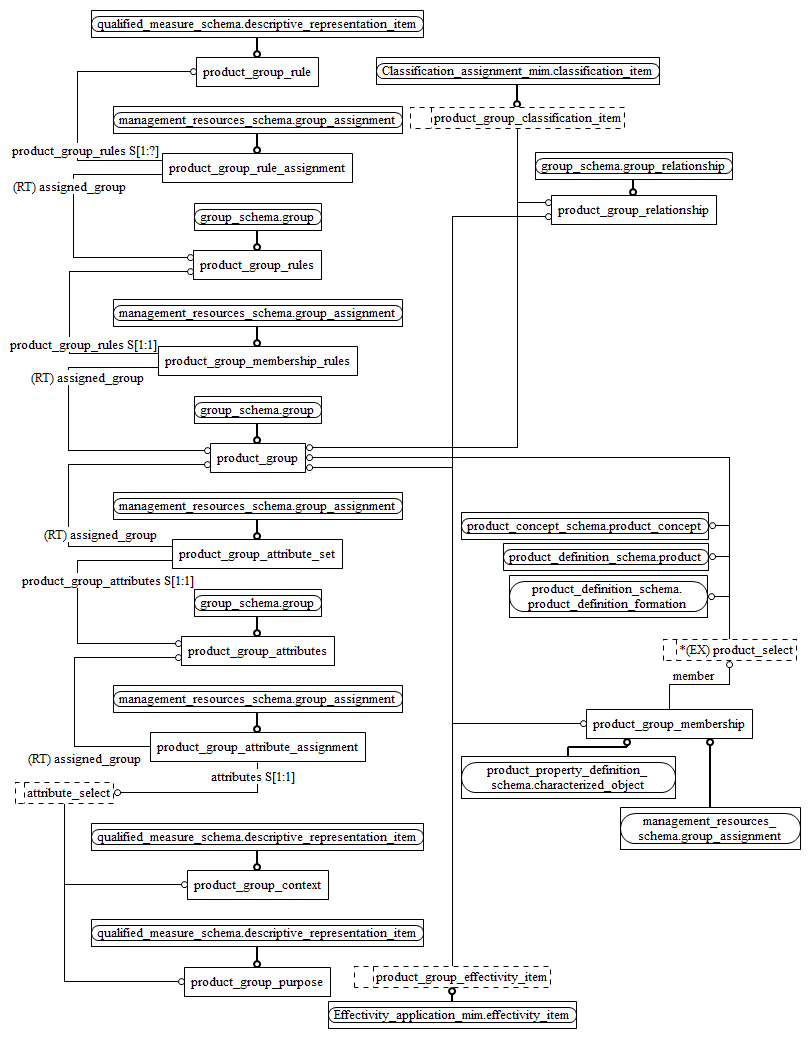
Figure D.2 — MIM entity level EXPRESS-G diagram 1 of 1 ../product_group/sys/5_mim.htm#product_group_mim.product_group_effectivity_item ../product_group/sys/5_mim.htm#product_group_mim.product_group_classification_item ../product_group/sys/5_mim.htm#product_group_mim.product_select ../product_group/sys/5_mim.htm#product_group_mim.attribute_select ../../resources/qualified_measure_schema/qualified_measure_schema.htm#qualified_measure_schema.descriptive_representation_item ../../resources/group_schema/group_schema.htm#group_schema.group ../../resources/management_resources_schema/management_resources_schema.htm#management_resources_schema.group_assignment ../../resources/qualified_measure_schema/qualified_measure_schema.htm#qualified_measure_schema.descriptive_representation_item ../../resources/group_schema/group_schema.htm#group_schema.group_relationship ../../resources/product_definition_schema/product_definition_schema.htm#product_definition_schema.product ../effectivity_application/sys/5_mim.htm#effectivity_application_mim.effectivity_item ../../resources/product_concept_schema/product_concept_schema.htm#product_concept_schema.product_concept ../../resources/management_resources_schema/management_resources_schema.htm#management_resources_schema.group_assignment ../classification_assignment/sys/5_mim.htm#classification_assignment_mim.classification_item ../../resources/qualified_measure_schema/qualified_measure_schema.htm#qualified_measure_schema.descriptive_representation_item ../../resources/management_resources_schema/management_resources_schema.htm#management_resources_schema.group_assignment ../../resources/group_schema/group_schema.htm#group_schema.group ../../resources/product_property_definition_schema/product_property_definition_schema.htm#product_property_definition_schema.characterized_object ../../resources/group_schema/group_schema.htm#group_schema.group ../../resources/management_resources_schema/management_resources_schema.htm#management_resources_schema.group_assignment ../../resources/product_definition_schema/product_definition_schema.htm#product_definition_schema.product_definition_formation ../../resources/management_resources_schema/management_resources_schema.htm#management_resources_schema.group_assignment ../product_group/sys/5_mim.htm#product_group_mim.product_group_purpose ../product_group/sys/5_mim.htm#product_group_mim.product_group_membership ../product_group/sys/5_mim.htm#product_group_mim.product_group_relationship ../product_group/sys/5_mim.htm#product_group_mim.product_group_context ../product_group/sys/5_mim.htm#product_group_mim.product_group_rule ../product_group/sys/5_mim.htm#product_group_mim.product_group_attributes ../product_group/sys/5_mim.htm#product_group_mim.product_group_rule_assignment ../product_group/sys/5_mim.htm#product_group_mim.product_group_attribute_set ../product_group/sys/5_mim.htm#product_group_mim.product_group_membership_rules ../product_group/sys/5_mim.htm#product_group_mim.product_group_rules ../product_group/sys/5_mim.htm#product_group_mim.product_group ../product_group/sys/5_mim.htm#product_group_mim.product_group_attribute_assignment


Figure D.2 — MIM entity level EXPRESS-G diagram 1 of 1


© ISO 2011 — All rights reserved