Application module: Qualifications ISO/TS 10303-1244:2004(E)
© ISO

Cover page
Table of contents
Copyright
Foreword
Introduction
1 Scope
2 Normative references
3 Terms, definitions and abbreviations

4 Information requirements
   4.1 Required AM ARMs
   4.2 ARM type definitions
   4.3 ARM entity definitions
5 Module interpreted model
   5.1 Mapping specification
   5.2 MIM EXPRESS short listing
     5.2.1 MIM type definitions
     5.2.2 MIM entity definition

A MIM short names
B Information object registration
C ARM EXPRESS-G   EXPRESS-G
D MIM EXPRESS-G   EXPRESS-G
E Computer interpretable listings
Bibliography
Index

Mapping tableIndex of EXPRESS-G pagesFirst pagePrevious page
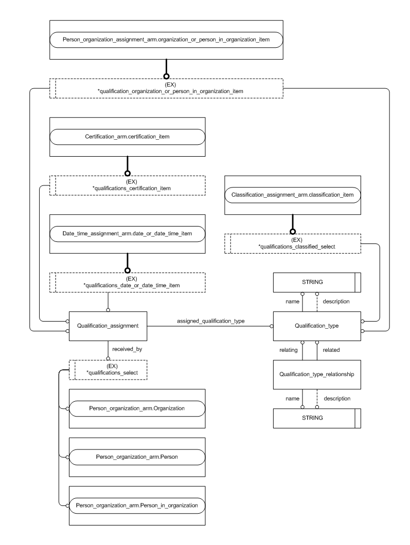
Figure C.2 — ARM entity level EXPRESS-G diagram 1 of 1 ../certification/sys/4_info_reqs.htm#certification_arm.certification_item ../classification_assignment/sys/4_info_reqs.htm#classification_assignment_arm.classification_item ../date_time_assignment/sys/4_info_reqs.htm#date_time_assignment_arm.date_or_date_time_item ../person_organization/sys/4_info_reqs.htm#person_organization_arm.organization ../person_organization/sys/4_info_reqs.htm#person_organization_arm.person ../person_organization/sys/4_info_reqs.htm#person_organization_arm.person_in_organization ../person_organization_assignment/sys/4_info_reqs.htm#person_organization_assignment_arm.organization_or_person_in_organization_item ../qualifications/sys/4_info_reqs.htm#qualifications_arm.qualification_organization_or_person_in_organization_item ../qualifications/sys/4_info_reqs.htm#qualifications_arm.qualifications_certification_item ../qualifications/sys/4_info_reqs.htm#qualifications_arm.qualifications_classified_select ../qualifications/sys/4_info_reqs.htm#qualifications_arm.qualifications_date_or_date_time_item ../qualifications/sys/4_info_reqs.htm#qualifications_arm.qualifications_select ../qualifications/sys/4_info_reqs.htm#qualifications_arm.qualification_assignment ../qualifications/sys/4_info_reqs.htm#qualifications_arm.qualification_type ../qualifications/sys/4_info_reqs.htm#qualifications_arm.qualification_type_relationship


Figure C.2 — ARM entity level EXPRESS-G diagram 1 of 1


© ISO 2004 — All rights reserved