Application module: Required resource ISO/TS 10303-1267:2011-10(E)
© ISO

Cover page
Table of contents
Copyright
Foreword
Introduction
1 Scope
2 Normative references
3 Terms, definitions and abbreviated terms
    3.1 Terms and definitions
    3.2 Abbreviated terms

4 Information requirements
   4.1 Required AM ARMs
   4.2 ARM type definitions
   4.3 ARM entity definitions
5 Module interpreted model
   5.1 Mapping specification
   5.2 MIM EXPRESS short listing
     5.2.1 MIM type definition

A MIM short names
B Information object registration
C ARM EXPRESS-G   EXPRESS-G
D MIM EXPRESS-G   EXPRESS-G
E Computer interpretable listings
F Change history
Bibliography
Index

Mapping tableIndex of EXPRESS-G pagesFirst pagePrevious page
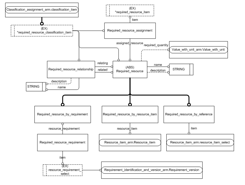
Figure C.2 — ARM entity level EXPRESS-G diagram 1 of 1 ../classification_assignment/sys/4_info_reqs.htm#classification_assignment_arm.classification_item ../requirement_identification_and_version/sys/4_info_reqs.htm#requirement_identification_and_version_arm.requirement_version ../resource_item/sys/4_info_reqs.htm#resource_item_arm.resource_item ../resource_item/sys/4_info_reqs.htm#resource_item_arm.resource_item_select ../value_with_unit/sys/4_info_reqs.htm#value_with_unit_arm.value_with_unit ../required_resource/sys/4_info_reqs.htm#required_resource_arm.required_resource_classification_item ../required_resource/sys/4_info_reqs.htm#required_resource_arm.required_resource_item ../required_resource/sys/4_info_reqs.htm#required_resource_arm.resource_requirement_select ../required_resource/sys/4_info_reqs.htm#required_resource_arm.required_resource ../required_resource/sys/4_info_reqs.htm#required_resource_arm.required_resource_assignment ../required_resource/sys/4_info_reqs.htm#required_resource_arm.required_resource_by_reference ../required_resource/sys/4_info_reqs.htm#required_resource_arm.required_resource_by_requirement ../required_resource/sys/4_info_reqs.htm#required_resource_arm.required_resource_by_resource_item ../required_resource/sys/4_info_reqs.htm#required_resource_arm.required_resource_relationship ../required_resource/sys/4_info_reqs.htm#required_resource_arm.required_resource_requirement


Figure C.2 — ARM entity level EXPRESS-G diagram 1 of 1


© ISO 2011 — All rights reserved