Application module: Resource as realized ISO/TS 10303-1269:2010-03(E)
© ISO

Cover page
Table of contents
Copyright
Foreword
Introduction
1 Scope
2 Normative references
3 Terms, definitions and abbreviations

4 Information requirements
   4.1 Required AM ARMs
   4.2 ARM type definitions
   4.3 ARM entity definitions
5 Module interpreted model
   5.1 Mapping specification
   5.2 MIM EXPRESS short listing
     5.2.1 MIM type definition

A MIM short names
B Information object registration
C ARM EXPRESS-G   EXPRESS-G
D MIM EXPRESS-G   EXPRESS-G
E Computer interpretable listings
Bibliography
Index

Mapping tableIndex of EXPRESS-G pagesFirst pagePrevious page
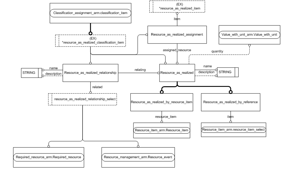
Figure C.2 — ARM entity level EXPRESS-G diagram 1 of 1 ../classification_assignment/sys/4_info_reqs.htm#classification_assignment_arm.classification_item ../required_resource/sys/4_info_reqs.htm#required_resource_arm.required_resource ../resource_item/sys/4_info_reqs.htm#resource_item_arm.resource_item ../resource_item/sys/4_info_reqs.htm#resource_item_arm.resource_item_select ../resource_management/sys/4_info_reqs.htm#resource_management_arm.resource_event ../value_with_unit/sys/4_info_reqs.htm#value_with_unit_arm.value_with_unit ../resource_as_realized/sys/4_info_reqs.htm#resource_as_realized_arm.resource_as_realized_classification_item ../resource_as_realized/sys/4_info_reqs.htm#resource_as_realized_arm.resource_as_realized_item ../resource_as_realized/sys/4_info_reqs.htm#resource_as_realized_arm.resource_as_realized_relationship_select ../resource_as_realized/sys/4_info_reqs.htm#resource_as_realized_arm.resource_as_realized ../resource_as_realized/sys/4_info_reqs.htm#resource_as_realized_arm.resource_as_realized_assignment ../resource_as_realized/sys/4_info_reqs.htm#resource_as_realized_arm.resource_as_realized_by_reference ../resource_as_realized/sys/4_info_reqs.htm#resource_as_realized_arm.resource_as_realized_by_resource_item ../resource_as_realized/sys/4_info_reqs.htm#resource_as_realized_arm.resource_as_realized_relationship


Figure C.2 — ARM entity level EXPRESS-G diagram 1 of 1


© ISO 2009 — All rights reserved