Application module: Resource as realized characterized ISO/TS 10303-1283:2011-10(E)
© ISO

Cover page
Table of contents
Copyright
Foreword
Introduction
1 Scope
2 Normative references
3 Terms, definitions and abbreviated terms
    3.1 Terms and definitions
    3.2 Abbreviated terms

4 Information requirements
   4.1 Required AM ARMs
   4.2 ARM type definitions
5 Module interpreted model
   5.1 Mapping specification
   5.2 MIM EXPRESS short listing
     5.2.1 MIM type definitions

A MIM short names
B Information object registration
C ARM EXPRESS-G   EXPRESS-G
D MIM EXPRESS-G   EXPRESS-G
E Computer interpretable listings
F Change history
Bibliography
Index

Mapping tableIndex of EXPRESS-G pagesFirst pagePrevious pageNext pageLast page
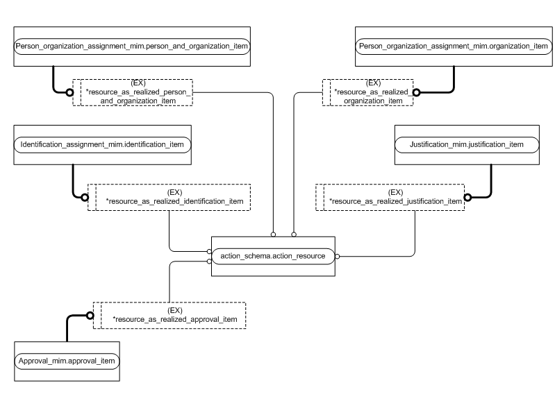
Figure D.2 — MIM entity level EXPRESS-G diagram 1 of 4 ../../resources/action_schema/action_schema.htm#action_schema.action_resource ../approval/sys/5_mim.htm#approval_mim.approval_item ../identification_assignment/sys/5_mim.htm#identification_assignment_mim.identification_item ../justification/sys/5_mim.htm#justification_mim.justification_item ../person_organization_assignment/sys/5_mim.htm#person_organization_assignment_mim.organization_item ../person_organization_assignment/sys/5_mim.htm#person_organization_assignment_mim.person_and_organization_item ../resource_as_realized_characterized/sys/5_mim.htm#resource_as_realized_characterized_mim.resource_as_realized_approval_item ../resource_as_realized_characterized/sys/5_mim.htm#resource_as_realized_characterized_mim.resource_as_realized_identification_item ../resource_as_realized_characterized/sys/5_mim.htm#resource_as_realized_characterized_mim.resource_as_realized_justification_item ../resource_as_realized_characterized/sys/5_mim.htm#resource_as_realized_characterized_mim.resource_as_realized_organization_item ../resource_as_realized_characterized/sys/5_mim.htm#resource_as_realized_characterized_mim.resource_as_realized_person_and_organization_item


Figure D.2 — MIM entity level EXPRESS-G diagram 1 of 4


© ISO 2011 — All rights reserved