Application module: Resource management ISO/TS 10303-1266:2010-03(E)
© ISO

Cover page
Table of contents
Copyright
Foreword
Introduction
1 Scope
2 Normative references
3 Terms, definitions and abbreviations

4 Information requirements
   4.1 Required AM ARMs
   4.2 ARM type definitions
   4.3 ARM entity definitions
5 Module interpreted model
   5.1 Mapping specification
   5.2 MIM EXPRESS short listing
     5.2.1 MIM type definitions

A MIM short names
B Information object registration
C ARM EXPRESS-G   EXPRESS-G
D MIM EXPRESS-G   EXPRESS-G
E Computer interpretable listings
Bibliography
Index

Mapping tableIndex of EXPRESS-G pagesFirst pagePrevious page
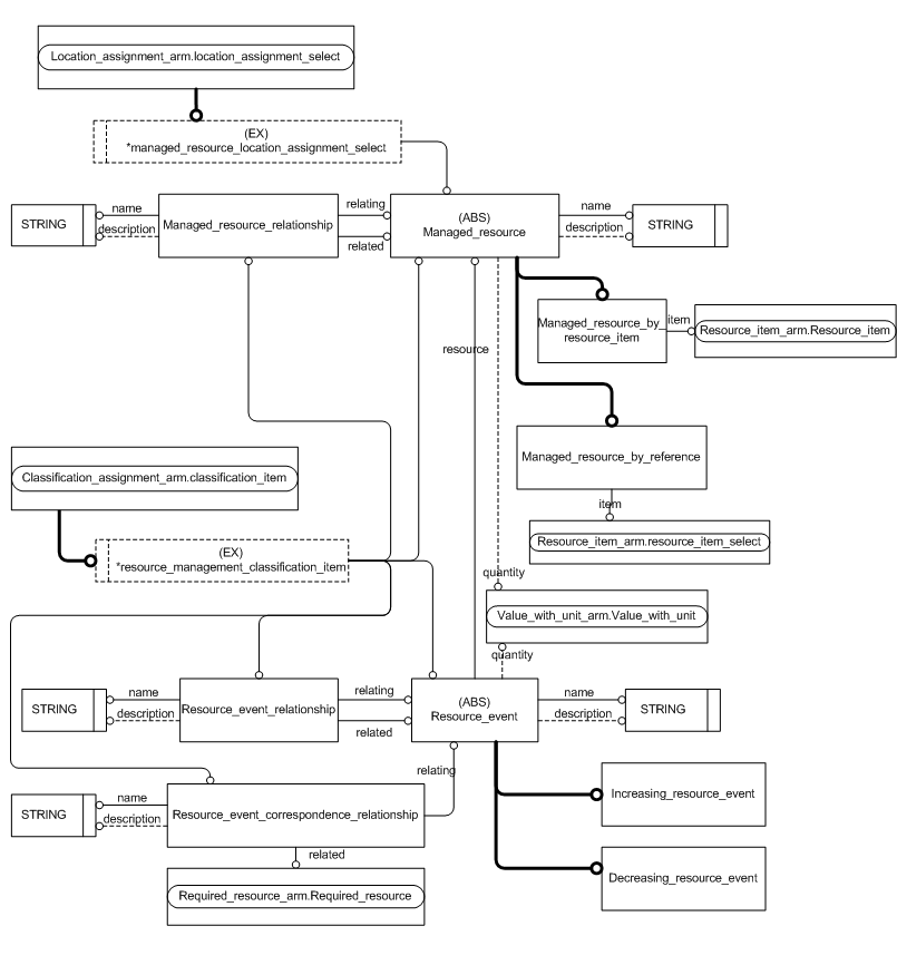
Figure C.2 — ARM entity level EXPRESS-G diagram 1 of 1 ../classification_assignment/sys/4_info_reqs.htm#classification_assignment_arm.classification_item ../location_assignment/sys/4_info_reqs.htm#location_assignment_arm.location_assignment_select ../required_resource/sys/4_info_reqs.htm#required_resource_arm.required_resource ../resource_item/sys/4_info_reqs.htm#resource_item_arm.resource_item ../resource_item/sys/4_info_reqs.htm#resource_item_arm.resource_item_select ../value_with_unit/sys/4_info_reqs.htm#value_with_unit_arm.value_with_unit ../resource_management/sys/4_info_reqs.htm#resource_management_arm.managed_resource_location_assignment_select ../resource_management/sys/4_info_reqs.htm#resource_management_arm.resource_management_classification_item ../resource_management/sys/4_info_reqs.htm#resource_management_arm.decreasing_resource_event ../resource_management/sys/4_info_reqs.htm#resource_management_arm.increasing_resource_event ../resource_management/sys/4_info_reqs.htm#resource_management_arm.managed_resource ../resource_management/sys/4_info_reqs.htm#resource_management_arm.managed_resource_by_reference ../resource_management/sys/4_info_reqs.htm#resource_management_arm.managed_resource_by_resource_item ../resource_management/sys/4_info_reqs.htm#resource_management_arm.managed_resource_relationship ../resource_management/sys/4_info_reqs.htm#resource_management_arm.resource_event ../resource_management/sys/4_info_reqs.htm#resource_management_arm.resource_event_correspondence_relationship ../resource_management/sys/4_info_reqs.htm#resource_management_arm.resource_event_relationship


Figure C.2 — ARM entity level EXPRESS-G diagram 1 of 1


© ISO 2009 — All rights reserved