Application module: State based behaviour representation ISO/TS 10303-1471:2010-03(E)
© ISO

Cover page
Table of contents
Copyright
Foreword
Introduction
1 Scope
2 Normative references
3 Terms, definitions and abbreviations

4 Information requirements
   4.1 Required AM ARMs
   4.2 ARM type definition
   4.3 ARM entity definitions
5 Module interpreted model
   5.1 Mapping specification
   5.2 MIM EXPRESS short listing

A MIM short names
B Information object registration
C ARM EXPRESS-G   EXPRESS-G
D MIM EXPRESS-G   EXPRESS-G
E Computer interpretable listings
Bibliography
Index

Mapping tableIndex of EXPRESS-G pagesFirst pagePrevious page
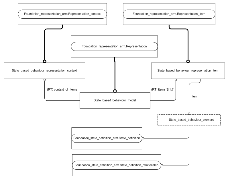
Figure C.2 — ARM entity level EXPRESS-G diagram 1 of 1 ../state_based_behaviour_representation/sys/4_info_reqs.htm#state_based_behaviour_representation_arm.state_based_behaviour_element ../state_based_behaviour_representation/sys/4_info_reqs.htm#state_based_behaviour_representation_arm.state_based_behaviour_model ../state_based_behaviour_representation/sys/4_info_reqs.htm#state_based_behaviour_representation_arm.state_based_behaviour_representation_context ../state_based_behaviour_representation/sys/4_info_reqs.htm#state_based_behaviour_representation_arm.state_based_behaviour_representation_item ../foundation_representation/sys/4_info_reqs.htm#foundation_representation_arm.representation_context ../foundation_representation/sys/4_info_reqs.htm#foundation_representation_arm.representation_item ../foundation_representation/sys/4_info_reqs.htm#foundation_representation_arm.representation ../foundation_state_definition/sys/4_info_reqs.htm#foundation_state_definition_arm.state_definition ../foundation_state_definition/sys/4_info_reqs.htm#foundation_state_definition_arm.state_definition_relationship


Figure C.2 — ARM entity level EXPRESS-G diagram 1 of 1


© ISO 2009 — All rights reserved