Application module: State definition ISO/TS 10303-1255:2011-10(E)
© ISO

Cover page
Table of contents
Copyright
Foreword
Introduction
1 Scope
2 Normative references
3 Terms, definitions and abbreviated terms
    3.1 Terms and definitions
    3.2 Abbreviated terms

4 Information requirements
   4.1 Required AM ARMs
   4.2 ARM type definitions
   4.3 ARM entity definitions
5 Module interpreted model
   5.1 Mapping specification
   5.2 MIM EXPRESS short listing
     5.2.1 MIM type definitions

A MIM short names
B Information object registration
C ARM EXPRESS-G   EXPRESS-G
D MIM EXPRESS-G   EXPRESS-G
E Computer interpretable listings
F Change history
Bibliography
Index

Mapping tableIndex of EXPRESS-G pagesFirst pagePrevious page
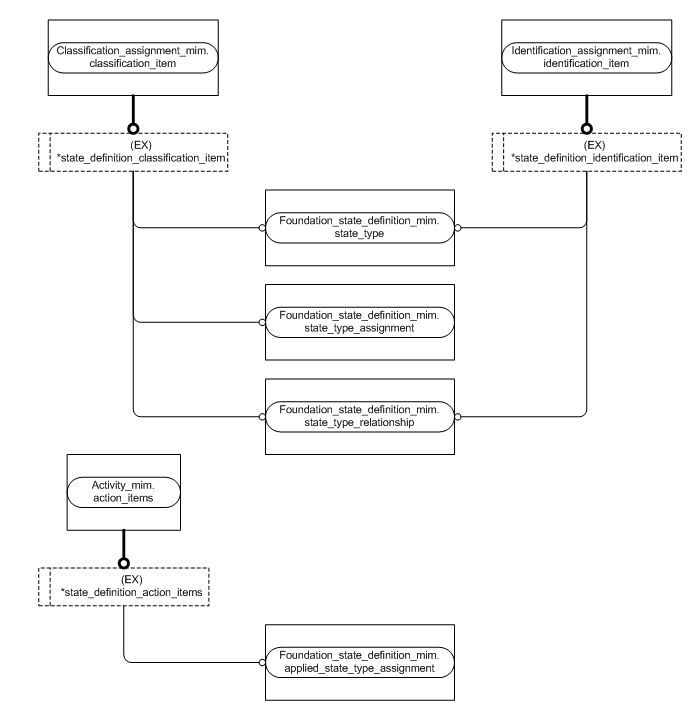
Figure D.2 — MIM entity level EXPRESS-G diagram 1 of 1 ../activity/sys/5_mim.htm#activity_mim.action_items ../classification_assignment/sys/5_mim.htm#classification_assignment_mim.classification_item ../foundation_state_definition/sys/5_mim.htm#foundation_state_definition_mim.applied_state_type_assignment ../../resources/state_type_schema/state_type_schema.htm#state_type_schema.state_type ../../resources/state_type_schema/state_type_schema.htm#state_type_schema.state_type_assignment ../../resources/state_type_schema/state_type_schema.htm#state_type_schema.state_type_relationship ../identification_assignment/sys/5_mim.htm#identification_assignment_mim.identification_item ../state_definition/sys/5_mim.htm#state_definition_mim.state_definition_action_items ../state_definition/sys/5_mim.htm#state_definition_mim.state_definition_classification_item ../state_definition/sys/5_mim.htm#state_definition_mim.state_definition_identification_item


Figure D.2 — MIM entity level EXPRESS-G diagram 1 of 1


© ISO 2011 — All rights reserved