Application module: State observed ISO/TS 10303-1256:2019(E)
© ISO

Cover page
Table of contents
Copyright
Foreword
Introduction
1 Scope
2 Normative references
3 Terms, definitions and abbreviated terms
    3.1 Terms and definitions
    3.2 Abbreviated terms

4 Information requirements
   4.1 Required AM ARMs
   4.2 ARM type definitions
   4.3 ARM entity definitions
5 Module interpreted model
   5.1 Mapping specification
   5.2 MIM EXPRESS short listing
     5.2.1 MIM type definitions
     5.2.2 MIM entity definitions

A MIM short names
B Information object registration
C ARM EXPRESS-G   EXPRESS-G
D MIM EXPRESS-G   EXPRESS-G
E Computer interpretable listings
F Change history
Bibliography
Index

Mapping tableIndex of EXPRESS-G pagesFirst pagePrevious page
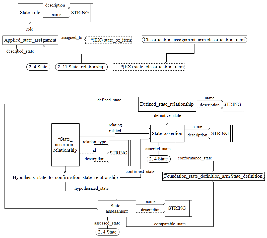
Figure C.3 — ARM entity level EXPRESS-G diagram 2 of 2 ../state_observed/sys/4_info_reqs.htm#state_observed_arm.state_classification_item ../state_observed/sys/4_info_reqs.htm#state_observed_arm.state_of_item ./armexpg2.htm ./armexpg2.htm ./armexpg2.htm ./armexpg2.htm ../foundation_state_definition/sys/4_info_reqs.htm#foundation_state_definition_arm.state_definition ../classification_assignment/sys/4_info_reqs.htm#classification_assignment_arm.classification_item ../state_observed/sys/4_info_reqs.htm#state_observed_arm.state_role ../state_observed/sys/4_info_reqs.htm#state_observed_arm.state_assertion ../state_observed/sys/4_info_reqs.htm#state_observed_arm.applied_state_assignment ../state_observed/sys/4_info_reqs.htm#state_observed_arm.state_assessment ../state_observed/sys/4_info_reqs.htm#state_observed_arm.state_assertion_relationship ../state_observed/sys/4_info_reqs.htm#state_observed_arm.defined_state_relationship ../state_observed/sys/4_info_reqs.htm#state_observed_arm.hypothesis_state_to_confirmation_state_relationship


Figure C.3 — ARM entity level EXPRESS-G diagram 2 of 2


© ISO 2019 — All rights reserved