Application module: System structure ISO/TS 10303-1450:2011-10(E)
© ISO

Cover page
Table of contents
Copyright
Foreword
Introduction
1 Scope
2 Normative references
3 Terms, definitions and abbreviated terms
    3.1 Terms and definitions
    3.2 Abbreviated terms

4 Information requirements
   4.1 Required AM ARMs
   4.2 ARM type definitions
5 Module interpreted model
   5.1 Mapping specification
   5.2 MIM EXPRESS short listing
     5.2.1 MIM type definitions
     5.2.2 MIM entity definitions

A MIM short names
B Information object registration
C ARM EXPRESS-G   EXPRESS-G
D MIM EXPRESS-G   EXPRESS-G
E Computer interpretable listings
F Application module implementation and usage guide
G Change history
Bibliography
Index

Mapping tableIndex of EXPRESS-G pagesFirst pagePrevious pageNext pageLast page
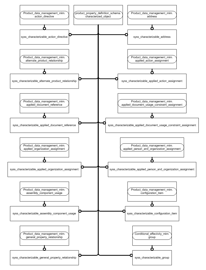
Figure D.2 — MIM entity level EXPRESS-G diagram 1 of 4 ../../resources/group_schema/group_schema.htm#group_schema.group ../../resources/action_schema/action_schema.htm#action_schema.action_directive ../../resources/person_organization_schema/person_organization_schema.htm#person_organization_schema.address ../../resources/product_structure_schema/product_structure_schema.htm#product_structure_schema.alternate_product_relationship ../activity/sys/5_mim.htm#activity_mim.applied_action_assignment ../document_assignment/sys/5_mim.htm#document_assignment_mim.applied_document_reference ../document_assignment/sys/5_mim.htm#document_assignment_mim.applied_document_usage_constraint_assignment ../person_organization_assignment/sys/5_mim.htm#person_organization_assignment_mim.applied_organization_assignment ../person_organization_assignment/sys/5_mim.htm#person_organization_assignment_mim.applied_person_and_organization_assignment ../../resources/product_structure_schema/product_structure_schema.htm#product_structure_schema.assembly_component_usage ../../resources/configuration_management_schema/configuration_management_schema.htm#configuration_management_schema.configuration_item ../../resources/product_property_definition_schema/product_property_definition_schema.htm#product_property_definition_schema.general_property_relationship ../../resources/product_property_definition_schema/product_property_definition_schema.htm#product_property_definition_schema.characterized_object ../system_structure/sys/5_mim.htm#system_structure_mim.syss_characterizable_action_directive ../system_structure/sys/5_mim.htm#system_structure_mim.syss_characterizable_address ../system_structure/sys/5_mim.htm#system_structure_mim.syss_characterizable_alternate_product_relationship ../system_structure/sys/5_mim.htm#system_structure_mim.syss_characterizable_applied_action_assignment ../system_structure/sys/5_mim.htm#system_structure_mim.syss_characterizable_applied_document_reference ../system_structure/sys/5_mim.htm#system_structure_mim.syss_characterizable_applied_document_usage_constraint_assignment ../system_structure/sys/5_mim.htm#system_structure_mim.syss_characterizable_applied_organization_assignment ../system_structure/sys/5_mim.htm#system_structure_mim.syss_characterizable_applied_person_and_organization_assignment ../system_structure/sys/5_mim.htm#system_structure_mim.syss_characterizable_assembly_component_usage ../system_structure/sys/5_mim.htm#system_structure_mim.syss_characterizable_configuration_item ../system_structure/sys/5_mim.htm#system_structure_mim.syss_characterizable_general_property_relationship ../system_structure/sys/5_mim.htm#system_structure_mim.syss_characterizable_group


Figure D.2 — MIM entity level EXPRESS-G diagram 1 of 4


© ISO 2011 — All rights reserved