Application module: Task element ISO/TS 10303-1480:2010-03(E)
© ISO

Cover page
Table of contents
Copyright
Foreword
Introduction
1 Scope
2 Normative references
3 Terms, definitions and abbreviations

4 Information requirements
   4.1 Required AM ARMs
   4.2 ARM type definition
   4.3 ARM entity definitions
5 Module interpreted model
   5.1 Mapping specification
   5.2 MIM EXPRESS short listing
     5.2.1 MIM entity definitions
     5.2.2 MIM subtype constraint definition

A MIM short names
B Information object registration
C ARM EXPRESS-G   EXPRESS-G
D MIM EXPRESS-G   EXPRESS-G
E Computer interpretable listings
Bibliography
Index

Mapping tableIndex of EXPRESS-G pagesFirst pagePrevious pageNext pageLast page
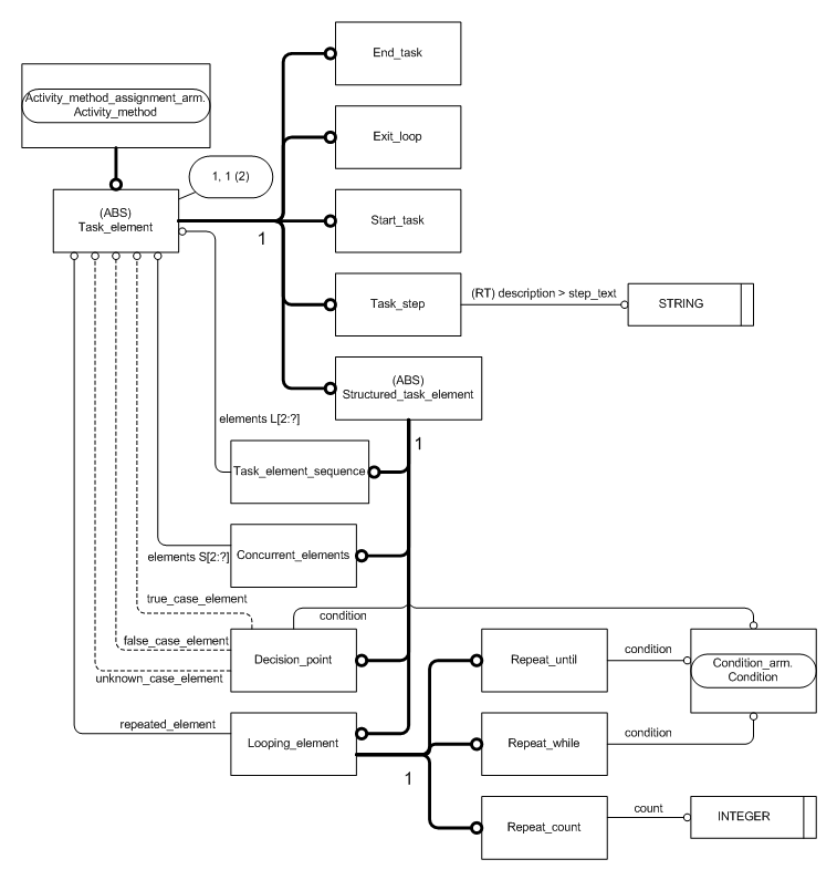
Figure C.2 — ARM entity level EXPRESS-G diagram 1 of 2 ../activity_method/sys/4_info_reqs.htm#activity_method_arm.activity_method ../condition/sys/4_info_reqs.htm#condition_arm.condition ../classification_assignment/sys/4_info_reqs.htm#classification_assignment_arm.classification_item ../condition/sys/4_info_reqs.htm#condition_arm.condition_item ../class/sys/4_info_reqs.htm#class_arm.class ../condition/sys/4_info_reqs.htm#condition_arm.condition_parameter_item ../classification_assignment/sys/4_info_reqs.htm#classification_assignment_arm.classification_assignment ../condition/sys/4_info_reqs.htm#condition_arm.condition_parameter ../task_element/sys/4_info_reqs.htm#task_element_arm.concurrent_elements ../task_element/sys/4_info_reqs.htm#task_element_arm.decision_point ../task_element/sys/4_info_reqs.htm#task_element_arm.end_task ../task_element/sys/4_info_reqs.htm#task_element_arm.exit_loop ../task_element/sys/4_info_reqs.htm#task_element_arm.looping_element ../task_element/sys/4_info_reqs.htm#task_element_arm.repeat_count ../task_element/sys/4_info_reqs.htm#task_element_arm.repeat_until ../task_element/sys/4_info_reqs.htm#task_element_arm.repeat_while ../task_element/sys/4_info_reqs.htm#task_element_arm.start_task ../task_element/sys/4_info_reqs.htm#task_element_arm.structured_task_element ../task_element/sys/4_info_reqs.htm#task_element_arm.task_element ../task_element/sys/4_info_reqs.htm#task_element_arm.task_element_sequence ../task_element/sys/4_info_reqs.htm#task_element_arm.task_step


Figure C.2 — ARM entity level EXPRESS-G diagram 1 of 2


© ISO 2009 — All rights reserved