Application module: Task element ISO/TS 10303-1480:2010-03(E)
© ISO

Cover page
Table of contents
Copyright
Foreword
Introduction
1 Scope
2 Normative references
3 Terms, definitions and abbreviations

4 Information requirements
   4.1 Required AM ARMs
   4.2 ARM type definition
   4.3 ARM entity definitions
5 Module interpreted model
   5.1 Mapping specification
   5.2 MIM EXPRESS short listing
     5.2.1 MIM entity definitions
     5.2.2 MIM subtype constraint definition

A MIM short names
B Information object registration
C ARM EXPRESS-G   EXPRESS-G
D MIM EXPRESS-G   EXPRESS-G
E Computer interpretable listings
Bibliography
Index

Mapping tableIndex of EXPRESS-G pagesFirst pagePrevious page
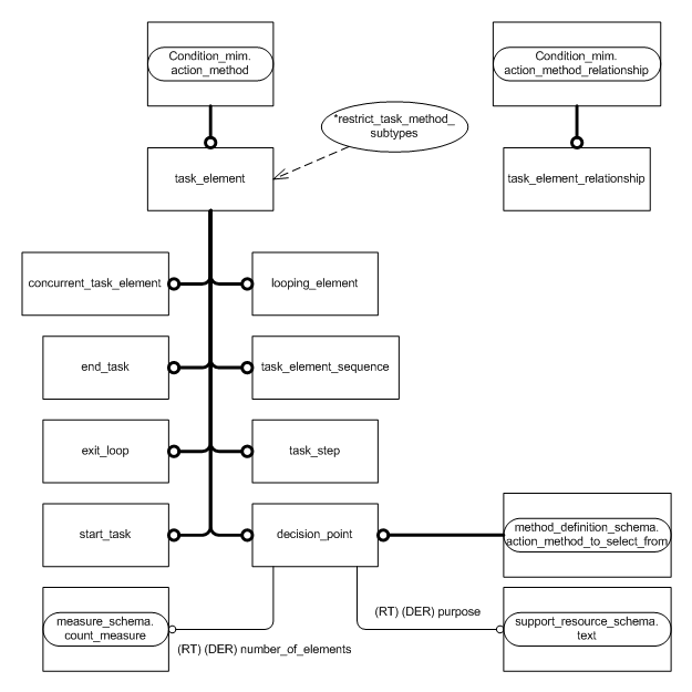
Figure D.2 — MIM entity level EXPRESS-G diagram 1 of 1 ../../resources/action_schema/action_schema.htm#action_schema.action_method ../../resources/action_schema/action_schema.htm#action_schema.action_method_relationship ../activity_method_assignment/sys/5_mim.htm#activity_method_assignment_mim.applied_action_method_assignment ../classification_assignment/sys/5_mim.htm#classification_assignment_mim.classification_item ../activity_method_assignment/sys/5_mim.htm#activity_method_assignment_mim.action_method_items ../../resources/measure_schema/measure_schema.htm#measure_schema.count_measure ../../resources/method_definition_schema/method_definition_schema.htm#method_definition_schema.action_method_to_select_from ../../resources/support_resource_schema/support_resource_schema.htm#support_resource_schema.text ../task_element/sys/5_mim.htm#task_element_mim.concurrent_task_element ../task_element/sys/5_mim.htm#task_element_mim.decision_point ../task_element/sys/5_mim.htm#task_element_mim.end_task ../task_element/sys/5_mim.htm#task_element_mim.exit_loop ../task_element/sys/5_mim.htm#task_element_mim.looping_element ../task_element/sys/5_mim.htm#task_element_mim.start_task ../task_element/sys/5_mim.htm#task_element_mim.task_element ../task_element/sys/5_mim.htm#task_element_mim.task_element_relationship ../task_element/sys/5_mim.htm#task_element_mim.task_element_sequence ../task_element/sys/5_mim.htm#task_element_mim.task_step ../task_element/sys/5_mim.htm#task_element_mim.restrict_task_method_subtypes


Figure D.2 — MIM entity level EXPRESS-G diagram 1 of 1


© ISO 2009 — All rights reserved