Application module: Task specification ISO/TS 10303-1262:2010-03(E)
© ISO

Cover page
Table of contents
Copyright
Foreword
Introduction
1 Scope
2 Normative references
3 Terms, definitions and abbreviations

4 Information requirements
   4.1 Required AM ARMs
   4.2 ARM type definitions
   4.3 ARM entity definitions
   4.4 ARM subtype constraint definitions
5 Module interpreted model
   5.1 Mapping specification
   5.2 MIM EXPRESS short listing
     5.2.1 MIM type definitions
     5.2.2 MIM entity definitions
     5.2.3 MIM subtype constraint definitions

A MIM short names
B Information object registration
C ARM EXPRESS-G   EXPRESS-G
D MIM EXPRESS-G   EXPRESS-G
E Computer interpretable listings
Bibliography
Index

Mapping tableIndex of EXPRESS-G pagesFirst pagePrevious pageNext pageLast page
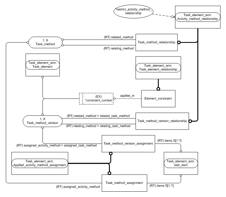
Figure C.3 — ARM entity level EXPRESS-G diagram 2 of 3 ../task_element/sys/4_info_reqs.htm#task_element_arm.task_element ../task_element/sys/4_info_reqs.htm#task_element_arm.task_item ../activity_method_assignment/sys/4_info_reqs.htm#activity_method_assignment_arm.applied_activity_method_assignment ../activity_method_assignment/sys/4_info_reqs.htm#activity_method_assignment_arm.activity_method_relationship ../task_element/sys/4_info_reqs.htm#task_element_arm.task_element_relationship ../task_specification/sys/4_info_reqs.htm#task_specification_arm.constraint_context ../task_specification/sys/4_info_reqs.htm#task_specification_arm.element_constraint ./armexpg2.htm ../task_specification/sys/4_info_reqs.htm#task_specification_arm.task_method_assignment ../task_specification/sys/4_info_reqs.htm#task_specification_arm.task_method_relationship ./armexpg2.htm ../task_specification/sys/4_info_reqs.htm#task_specification_arm.task_method_version_assignment ../task_specification/sys/4_info_reqs.htm#task_specification_arm.task_method_version_relationship ../task_specification/sys/4_info_reqs.htm#task_specification_arm.restrict_activity_method_relationship


Figure C.3 — ARM entity level EXPRESS-G diagram 2 of 3


© ISO 2009 — All rights reserved