Application module: Textual expression representation ISO/TS 10303-1367:2010-03(E)
© ISO

Cover page
Table of contents
Copyright
Foreword
Introduction
1 Scope
2 Normative references
3 Terms, definitions and abbreviations

4 Information requirements
   4.1 Required AM ARMs
   4.2 ARM type definitions
   4.3 ARM entity definitions
5 Module interpreted model
   5.1 Mapping specification
   5.2 MIM EXPRESS short listing
     5.2.1 MIM type definitions
     5.2.2 MIM entity definitions

A MIM short names
B Information object registration
C ARM EXPRESS-G   EXPRESS-G
D MIM EXPRESS-G   EXPRESS-G
E Computer interpretable listings
Bibliography
Index

Mapping tableIndex of EXPRESS-G pagesFirst pagePrevious page
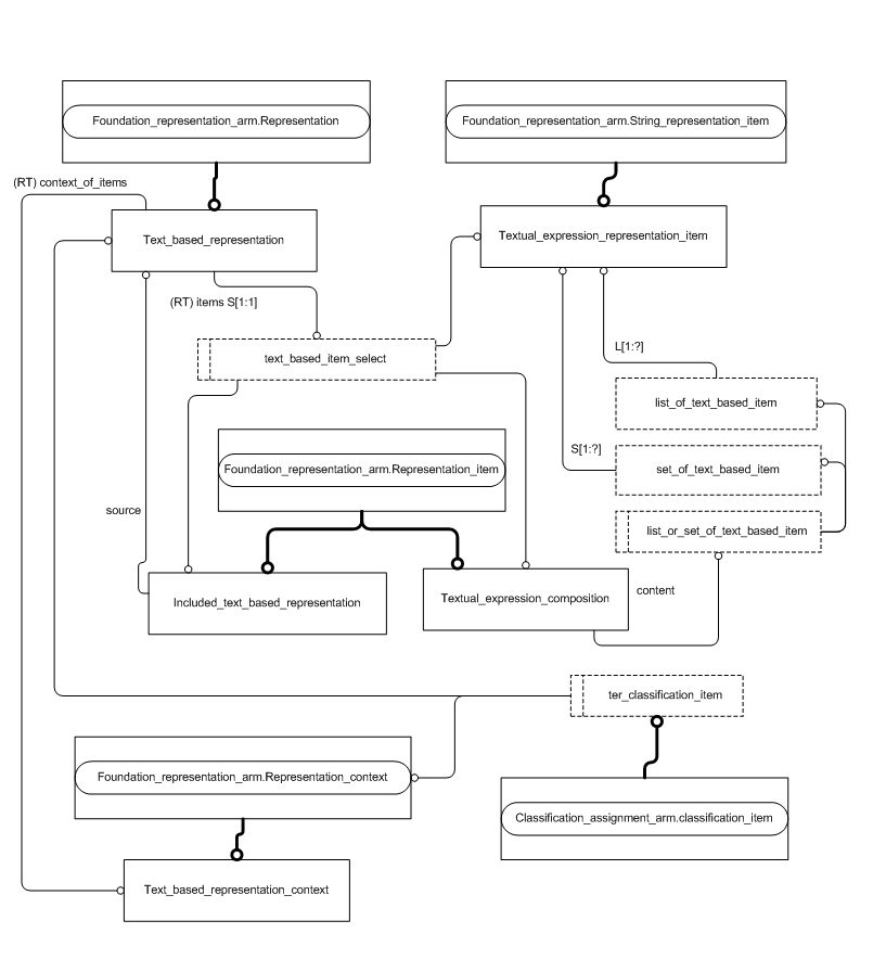
Figure C.2 — ARM entity level EXPRESS-G diagram 1 of 1 ../foundation_representation/sys/4_info_reqs.htm#foundation_representation_arm.representation_item ../foundation_representation/sys/4_info_reqs.htm#foundation_representation_arm.representation ../foundation_representation/sys/4_info_reqs.htm#foundation_representation_arm.string_representation_item ../textual_expression_representation/sys/4_info_reqs.htm#textual_expression_representation_arm.text_based_item_select ../textual_expression_representation/sys/4_info_reqs.htm#textual_expression_representation_arm.list_of_text_based_item ../textual_expression_representation/sys/4_info_reqs.htm#textual_expression_representation_arm.text_based_representation ../textual_expression_representation/sys/4_info_reqs.htm#textual_expression_representation_arm.included_text_based_representation ../textual_expression_representation/sys/4_info_reqs.htm#textual_expression_representation_arm.textual_expression_composition ../textual_expression_representation/sys/4_info_reqs.htm#textual_expression_representation_arm.textual_expression_representation_item ../foundation_representation/sys/4_info_reqs.htm#foundation_representation_arm.representation_context ../textual_expression_representation/sys/4_info_reqs.htm#textual_expression_representation_arm.text_based_representation_context ../textual_expression_representation/sys/4_info_reqs.htm#textual_expression_representation_arm.set_of_text_based_item ../textual_expression_representation/sys/4_info_reqs.htm#textual_expression_representation_arm.list_or_set_of_text_based_item ../textual_expression_representation/sys/4_info_reqs.htm#textual_expression_representation_arm.ter_classification_item ../classification_assignment/sys/4_info_reqs.htm#classification_assignment_arm.classification_item


Figure C.2 — ARM entity level EXPRESS-G diagram 1 of 1


© ISO 2009 — All rights reserved