Application module: Interface ISO/TS 10303-1251:2019(E)
© ISO

Cover page
Table of contents
Copyright
Foreword
Introduction
1 Scope
2 Normative references
3 Terms, definitions and abbreviated terms
    3.1 Terms and definitions
    3.2 Abbreviated terms

4 Information requirements
   4.1 Required AM ARMs
   4.2 ARM type definitions
   4.3 ARM entity definitions
5 Module interpreted model
   5.1 Mapping specification
   5.2 MIM EXPRESS short listing
     5.2.1 MIM type definitions
     5.2.2 MIM entity definitions

A MIM short names
B Information object registration
C ARM EXPRESS-G   EXPRESS-G
D MIM EXPRESS-G   EXPRESS-G
E Computer interpretable listings
F Application module implementation and usage guide
G Change history
Bibliography
Index

Mapping tableIndex of EXPRESS-G pagesFirst pagePrevious page
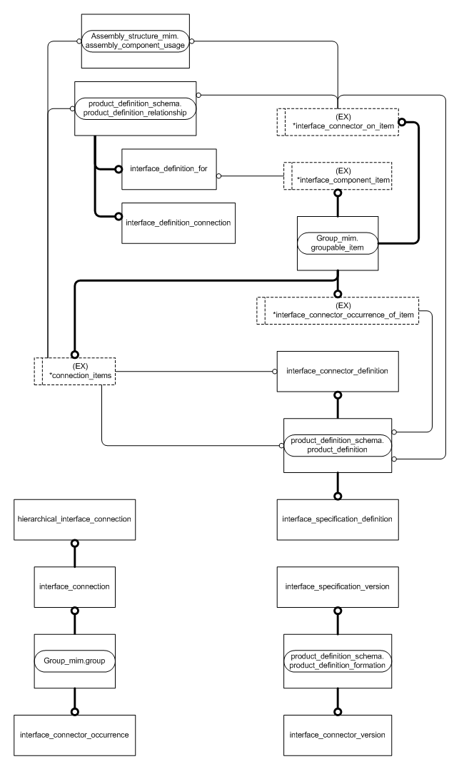
Figure D.2 — MIM entity level EXPRESS-G diagram 1 of 1 ../../resources/product_structure_schema/product_structure_schema.htm#product_structure_schema.assembly_component_usage ../group/sys/5_mim.htm#group_mim.groupable_item ../../resources/group_schema/group_schema.htm#group_schema.group ../../resources/product_definition_schema/product_definition_schema.htm#product_definition_schema.product_definition_formation ../../resources/product_definition_schema/product_definition_schema.htm#product_definition_schema.product_definition ../../resources/product_definition_schema/product_definition_schema.htm#product_definition_schema.product_definition_relationship ../../resources/product_definition_schema/product_definition_schema.htm#product_definition_schema.product_related_product_category ../interface/sys/5_mim.htm#interface_mim.connection_items ../interface/sys/5_mim.htm#interface_mim.interface_component_item ../interface/sys/5_mim.htm#interface_mim.interface_connector_occurrence_of_item ../interface/sys/5_mim.htm#interface_mim.interface_connector_on_item ../interface/sys/5_mim.htm#interface_mim.hierarchical_interface_connection ../interface/sys/5_mim.htm#interface_mim.interface_connection ../interface/sys/5_mim.htm#interface_mim.interface_connector_definition ../interface/sys/5_mim.htm#interface_mim.interface_connector_occurrence ../interface/sys/5_mim.htm#interface_mim.interface_connector_version ../interface/sys/5_mim.htm#interface_mim.interface_definition_connection ../interface/sys/5_mim.htm#interface_mim.interface_definition_for ../interface/sys/5_mim.htm#interface_mim.interface_specification_definition ../interface/sys/5_mim.htm#interface_mim.interface_specification_version


Figure D.2 — MIM entity level EXPRESS-G diagram 1 of 1


© ISO 2019 — All rights reserved