Application module: Required resource characterized ISO/TS 10303-1280:2010-03(E)
© ISO

Cover page
Table of contents
Copyright
Foreword
Introduction
1 Scope
2 Normative references
3 Terms, definitions and abbreviations

4 Information requirements
   4.1 Required AM ARMs
   4.2 ARM type definitions
5 Module interpreted model
   5.1 Mapping specification
   5.2 MIM EXPRESS short listing
     5.2.1 MIM type definitions

A MIM short names
B Information object registration
C ARM EXPRESS-G   EXPRESS-G
D MIM EXPRESS-G   EXPRESS-G
E Computer interpretable listings
Bibliography
Index

Mapping tableIndex of EXPRESS-G pagesFirst pagePrevious pageNext pageLast page
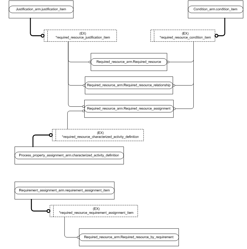
Figure C.3 — ARM entity level EXPRESS-G diagram 2 of 3 ../condition/sys/4_info_reqs.htm#condition_arm.condition_item ../justification/sys/4_info_reqs.htm#justification_arm.justification_item ../process_property_assignment/sys/4_info_reqs.htm#process_property_assignment_arm.characterized_activity_definition ../required_resource/sys/4_info_reqs.htm#required_resource_arm.required_resource ../required_resource/sys/4_info_reqs.htm#required_resource_arm.required_resource_relationship ../required_resource/sys/4_info_reqs.htm#required_resource_arm.required_resource_assignment ../required_resource/sys/4_info_reqs.htm#required_resource_arm.required_resource_by_requirement ../requirement_assignment/sys/4_info_reqs.htm#requirement_assignment_arm.requirement_assignment_item ../required_resource_characterized/sys/4_info_reqs.htm#required_resource_characterized_arm.required_resource_characterized_activity_definition ../required_resource_characterized/sys/4_info_reqs.htm#required_resource_characterized_arm.required_resource_condition_item ../required_resource_characterized/sys/4_info_reqs.htm#required_resource_characterized_arm.required_resource_justification_item ../required_resource_characterized/sys/4_info_reqs.htm#required_resource_characterized_arm.required_resource_requirement_assignment_item


Figure C.3 — ARM entity level EXPRESS-G diagram 2 of 3


© ISO 2009 — All rights reserved