Application module: Required resource characterized ISO/TS 10303-1280:2010-03(E)
© ISO

Cover page
Table of contents
Copyright
Foreword
Introduction
1 Scope
2 Normative references
3 Terms, definitions and abbreviations

4 Information requirements
   4.1 Required AM ARMs
   4.2 ARM type definitions
5 Module interpreted model
   5.1 Mapping specification
   5.2 MIM EXPRESS short listing
     5.2.1 MIM type definitions

A MIM short names
B Information object registration
C ARM EXPRESS-G   EXPRESS-G
D MIM EXPRESS-G   EXPRESS-G
E Computer interpretable listings
Bibliography
Index

Mapping tableIndex of EXPRESS-G pagesNext pageLast page
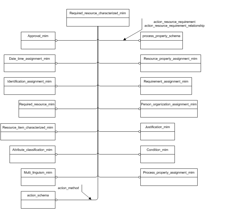
Figure D.1 — MIM schema level EXPRESS-G diagram 1 of 1 ../required_resource_characterized/mimexpg2.htm ../approval/mimexpg1.htm ../identification_assignment/mimexpg1.htm ../justification/mimexpg1.htm ../person_organization_assignment/mimexpg1.htm ../required_resource/mimexpg1.htm ../resource_item_characterized/mimexpg1.htm ../date_time_assignment/mimexpg1.htm ../requirement_assignment/mimexpg1.htm ../resource_property_assignment/mimexpg1.htm ../condition/mimexpg1.htm ../../resources/process_property_schema/process_property_schema.htm#process_property_schema ../attribute_classification/mimexpg1.htm ../multi_linguism/mimexpg1.htm ../process_property_assignment/mimexpg1.htm ../../resources/action_schema/action_schema.htm#action_schema


Figure D.1 — MIM schema level EXPRESS-G diagram 1 of 1


© ISO 2009 — All rights reserved