Application module: Risk definition ISO/TS 10303-1786:2011-10(E)
© ISO

Cover page
Table of contents
Copyright
Foreword
Introduction
1 Scope
2 Normative references
3 Terms, definitions and abbreviated terms
    3.1 Terms and definitions
    3.2 Abbreviated terms

4 Information requirements
   4.1 Required AM ARMs
   4.2 ARM type definitions
   4.3 ARM entity definitions
5 Module interpreted model
   5.1 Mapping specification
   5.2 MIM EXPRESS short listing
     5.2.1 MIM type definition
     5.2.2 MIM entity definition

A MIM short names
B Information object registration
C ARM EXPRESS-G   EXPRESS-G
D MIM EXPRESS-G   EXPRESS-G
E Computer interpretable listings
F Change history
Bibliography
Index

Mapping tableIndex of EXPRESS-G pagesFirst pagePrevious pageNext pageLast page
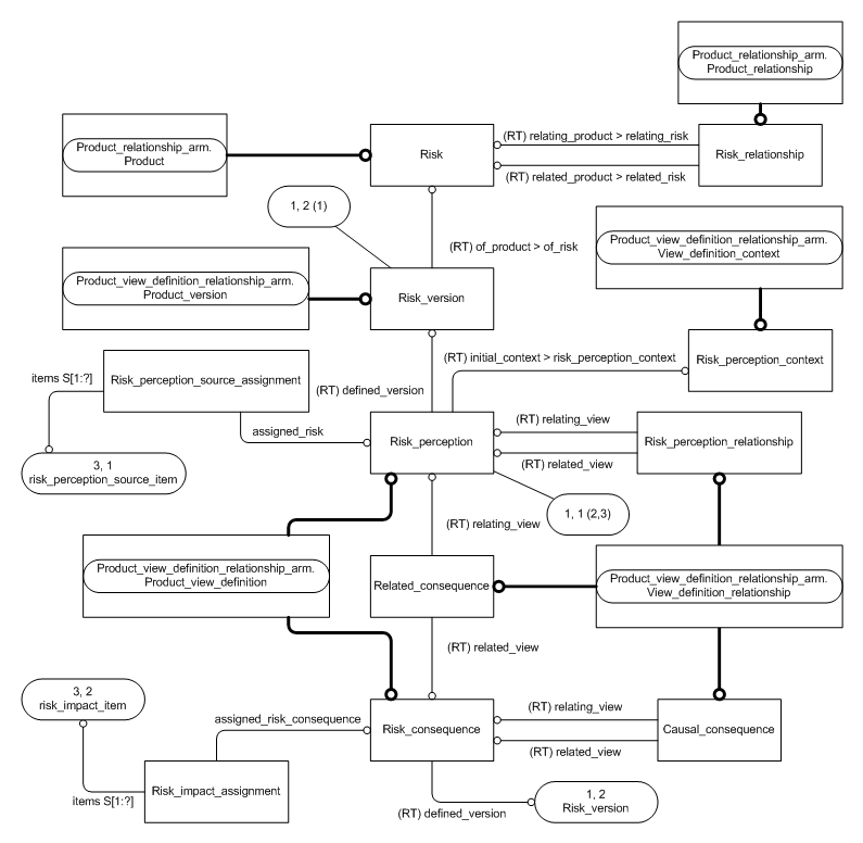
Figure C.2 — ARM entity level EXPRESS-G diagram 1 of 3 ../product_identification/sys/4_info_reqs.htm#product_identification_arm.product ../product_relationship/sys/4_info_reqs.htm#product_relationship_arm.product_relationship ../product_view_definition/sys/4_info_reqs.htm#product_view_definition_arm.product_view_definition ../product_view_definition/sys/4_info_reqs.htm#product_view_definition_arm.view_definition_context ../product_version/sys/4_info_reqs.htm#product_version_arm.product_version ../product_view_definition_relationship/sys/4_info_reqs.htm#product_view_definition_relationship_arm.view_definition_relationship ./armexpg4.htm ./armexpg4.htm ../risk_definition/sys/4_info_reqs.htm#risk_definition_arm.causal_consequence ../risk_definition/sys/4_info_reqs.htm#risk_definition_arm.related_consequence ../risk_definition/sys/4_info_reqs.htm#risk_definition_arm.risk ../risk_definition/sys/4_info_reqs.htm#risk_definition_arm.risk_consequence ../risk_definition/sys/4_info_reqs.htm#risk_definition_arm.risk_impact_assignment ../risk_definition/sys/4_info_reqs.htm#risk_definition_arm.risk_perception ../risk_definition/sys/4_info_reqs.htm#risk_definition_arm.risk_perception_context ../risk_definition/sys/4_info_reqs.htm#risk_definition_arm.risk_perception_relationship ../risk_definition/sys/4_info_reqs.htm#risk_definition_arm.risk_perception_source_assignment ../risk_definition/sys/4_info_reqs.htm#risk_definition_arm.risk_relationship ./armexpg2.htm ../risk_definition/sys/4_info_reqs.htm#risk_definition_arm.risk_version


Figure C.2 — ARM entity level EXPRESS-G diagram 1 of 3


© ISO 2011 — All rights reserved