Application module: Risk management ISO/TS 10303-1467:2011-10(E)
© ISO

Cover page
Table of contents
Copyright
Foreword
Introduction
1 Scope
2 Normative references
3 Terms, definitions and abbreviated terms
    3.1 Terms and definitions
    3.2 Abbreviated terms

4 Information requirements
   4.1 Required AM ARMs
   4.2 ARM type definitions
5 Module interpreted model
   5.1 Mapping specification
   5.2 MIM EXPRESS short listing
     5.2.1 MIM type definitions
     5.2.2 MIM entity definitions

A MIM short names
B Information object registration
C ARM EXPRESS-G   EXPRESS-G
D MIM EXPRESS-G   EXPRESS-G
E Computer interpretable listings
F Change history
Bibliography
Index

Mapping tableIndex of EXPRESS-G pagesNext pageLast page
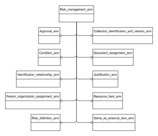
Figure C.1 — ARM schema level EXPRESS-G diagram                         1 of 1 ../risk_management/armexpg2.htm ../approval/armexpg1.htm ../collection_identification_and_version/armexpg1.htm ../condition/armexpg1.htm ../document_assignment/armexpg1.htm ../identification_relationship/armexpg1.htm ../justification/armexpg1.htm ../person_organization_assignment/armexpg1.htm ../resource_item/armexpg1.htm ../risk_definition/armexpg1.htm ../same_as_external_item/armexpg1.htm


Figure C.1 — ARM schema level EXPRESS-G diagram 1 of 1


© ISO 2011 — All rights reserved