Application module: Risk management ISO/TS 10303-1467:2011-10(E)
© ISO

Cover page
Table of contents
Copyright
Foreword
Introduction
1 Scope
2 Normative references
3 Terms, definitions and abbreviated terms
    3.1 Terms and definitions
    3.2 Abbreviated terms

4 Information requirements
   4.1 Required AM ARMs
   4.2 ARM type definitions
5 Module interpreted model
   5.1 Mapping specification
   5.2 MIM EXPRESS short listing
     5.2.1 MIM type definitions
     5.2.2 MIM entity definitions

A MIM short names
B Information object registration
C ARM EXPRESS-G   EXPRESS-G
D MIM EXPRESS-G   EXPRESS-G
E Computer interpretable listings
F Change history
Bibliography
Index

Mapping tableIndex of EXPRESS-G pagesFirst pagePrevious pageNext pageLast page
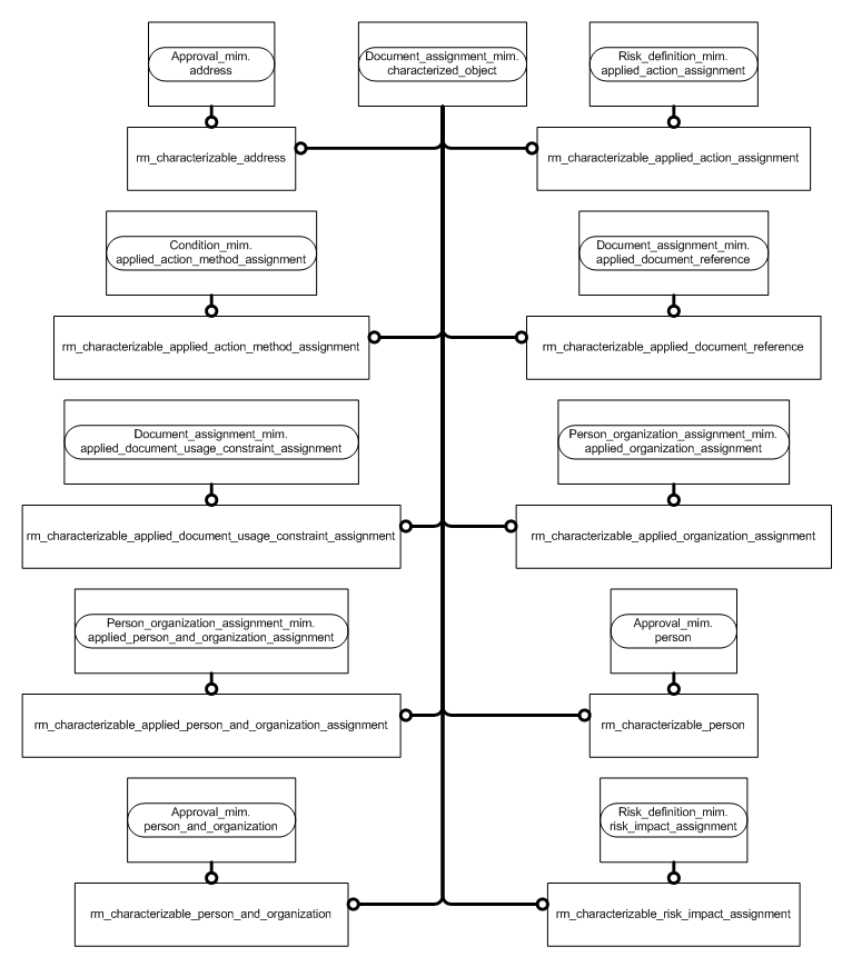
Figure D.2 — MIM entity level EXPRESS-G diagram 1 of 3 ../../resources/person_organization_schema/person_organization_schema.htm#person_organization_schema.address ../../resources/person_organization_schema/person_organization_schema.htm#person_organization_schema.person ../../resources/person_organization_schema/person_organization_schema.htm#person_organization_schema.person_and_organization ../activity_method_assignment/sys/5_mim.htm#activity_method_assignment_mim.applied_action_method_assignment ../document_assignment/sys/5_mim.htm#document_assignment_mim.applied_document_reference ../document_assignment/sys/5_mim.htm#document_assignment_mim.applied_document_usage_constraint_assignment ../../resources/product_property_definition_schema/product_property_definition_schema.htm#product_property_definition_schema.characterized_object ../person_organization_assignment/sys/5_mim.htm#person_organization_assignment_mim.applied_organization_assignment ../person_organization_assignment/sys/5_mim.htm#person_organization_assignment_mim.applied_person_and_organization_assignment ../activity/sys/5_mim.htm#activity_mim.applied_action_assignment ../../resources/risk_schema/risk_schema.htm#risk_schema.risk_impact_assignment ../risk_management/sys/5_mim.htm#risk_management_mim.rm_characterizable_address ../risk_management/sys/5_mim.htm#risk_management_mim.rm_characterizable_applied_action_assignment ../risk_management/sys/5_mim.htm#risk_management_mim.rm_characterizable_applied_action_method_assignment ../risk_management/sys/5_mim.htm#risk_management_mim.rm_characterizable_applied_document_reference ../risk_management/sys/5_mim.htm#risk_management_mim.rm_characterizable_applied_document_usage_constraint_assignment ../risk_management/sys/5_mim.htm#risk_management_mim.rm_characterizable_applied_organization_assignment ../risk_management/sys/5_mim.htm#risk_management_mim.rm_characterizable_applied_person_and_organization_assignment ../risk_management/sys/5_mim.htm#risk_management_mim.rm_characterizable_person ../risk_management/sys/5_mim.htm#risk_management_mim.rm_characterizable_person_and_organization ../risk_management/sys/5_mim.htm#risk_management_mim.rm_characterizable_risk_impact_assignment


Figure D.2 — MIM entity level EXPRESS-G diagram 1 of 3


© ISO 2011 — All rights reserved