Application module: Scheme ISO/TS 10303-1260:2011-10(E)
© ISO

Cover page
Table of contents
Copyright
Foreword
Introduction
1 Scope
2 Normative references
3 Terms, definitions and abbreviated terms
    3.1 Terms and definitions
    3.2 Abbreviated terms

4 Information requirements
   4.1 Required AM ARMs
   4.2 ARM type definitions
   4.3 ARM entity definitions
5 Module interpreted model
   5.1 Mapping specification
   5.2 MIM EXPRESS short listing
     5.2.1 MIM type definitions

A MIM short names
B Information object registration
C ARM EXPRESS-G   EXPRESS-G
D MIM EXPRESS-G   EXPRESS-G
E Computer interpretable listings
F Change history
Bibliography
Index

Mapping tableIndex of EXPRESS-G pagesFirst pagePrevious page
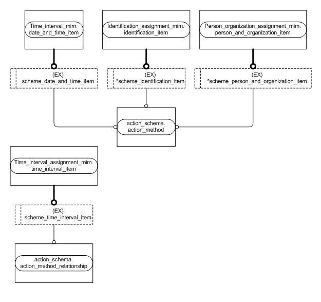
Figure D.2 — MIM entity level EXPRESS-G diagram 1 of 1 ../../resources/action_schema/action_schema.htm#action_schema.action_method ../../resources/action_schema/action_schema.htm#action_schema.action_method_relationship ../identification_assignment/sys/5_mim.htm#identification_assignment_mim.identification_item ../identification_assignment/sys/5_mim.htm#identification_assignment_mim.applied_identification_assignment ../person_organization_assignment/sys/5_mim.htm#person_organization_assignment_mim.person_and_organization_item ../time_interval_assignment/sys/5_mim.htm#time_interval_assignment_mim.time_interval_item ../date_time_assignment/sys/5_mim.htm#date_time_assignment_mim.date_and_time_item ../scheme/sys/5_mim.htm#scheme_mim.scheme_date_and_time_item ../scheme/sys/5_mim.htm#scheme_mim.scheme_identification_item ../scheme/sys/5_mim.htm#scheme_mim.scheme_person_and_organization_item ../scheme/sys/5_mim.htm#scheme_mim.scheme_time_interval_item


Figure D.2 — MIM entity level EXPRESS-G diagram 1 of 1


© ISO 2011 — All rights reserved