| Application module: System modelling | ISO/TS 10303-1477:2011-10(E) © ISO |
This module focuses on the variety of modelling paradigms used to represent the physical and functional system along capabilities used to support associated verification, validation and trade studies. It links to but does not include capabilities that support the management activities of systems engineering.
From the perspective of information cross coupling; the type extend lists identified within this module specify how all system modelling information modelling concepts defined within the schemas of the system modelling domain are coupled together via type extends within the system modelling domain.
NOTE A large repository of information relevant to users and implementers of the STEP capabilities used in common by Ap239 and 80% of AP233 is at http://docs.oasis-open.org/plcs/dexlib/oasis_cover.htm.
The following paragraphs use a systems engineering focus to provide background insight into the capabilities enabled by this system modelling module.
Like all other engineering disciplines, Systems Engineering uses special terms with particular meanings. If special terms are to support Model Based Systems Engineering, there definitions must be rigorous and unambiguous to a greater extent than required by text centric systems engineering and currently existing in the Systems Engineering standards. For example, in electrical and electronic engineering there exist the concepts and special terms for resistor, capacitor, and inductor. They are rigorously defined in terms of their observable current, voltage, and time characteristics. Differential equation elements can be assigned to represent them. The values associated with them are based on primary standards for current, voltage and impedance derived from time, length and distance standards. This web of definition and related measurement standards are the foundation for the elaborate modelling of electronic and electrical systems through complex performance simulations.
What follows is a set of definitions and a model that closely aligns with how systems are modeled by engineers, how they are treated in science, and how they are represented in differential and partial differential equations. This provides the highest level view of AP233. If defines AP233's information modelling requirements from the perspective of hindsight. It is the high level view of the framework that has been enabled.
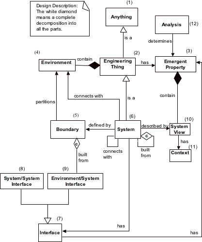
Figure F.1 below and associated definition list provides a graphical model that captures the definitions and relationships associated with a system model.

Anything (1) is that which can be observed, conceived, or imagined. This definition includes not just observable reality, but also the subjects of dreams, hallucinations, stories, and imagination.
An Engineering thing (2) is that for which observable, measurable, and reproducible properties or attributes can be obtained. An engineering thing is a subclass of anything. Responsible engineering is based on the ability to predict performance from the observable properties of the things engineers will use. The advance of technology is the expansion of our knowledge of these properties
An Observable Characteristic are observable, measurable and reproducible properties of an engineering thing. An engineering thing has observable characteristic. The advances of science and engineering in the last 300 years are based on careful observation and measurement. The reproducibility of the results is checked by independent experimentation. The rapidity of advance follows from rapid and widespread publication of result with rapid independent confirmation or denial of the results.
An Emergent property (3) is a synonym for observable characteristic. It is used in the context quantifying the observable, measurable and reproducible properties of a system
The Environment (4) is all of the engineering things that need to be considered for a particular problem. The environment contains some of the totality of engineering things. It contains just those that need to be considered for the problem at hand. It is a decomposition of the whole into some of its parts. For any engineering problem it is essential to consider everything that is important to the problem and to exclude things from consideration that would be a waste of resources to investigate.
A Boundary (5) is a separation of a space (solution space or mathematical space) of Engineering things into regions. The boundary partitions environment into regions of interest to the engineer. Problems can be simplified and solutions found more quickly if they can be partitioned into strongly interacting, weakly interacting or independently acting parts.
A System (6) is an engineering thing that exhibits a well defined boundary. A system is a subclass of an engineering thing. It inherits a relationship to observable characteristic. A system has a boundary; systems are built from systems (systems of systems form a hierarchy) and systems connect with systems. For a thing to be a system it must exhibit observable and reproducible properties and have a boundary that separates it from all the other things in the environment. It is essential to know what is inside the system and what is outside.
An Interface (7) is a region ( e.g. point, surface or volume) of connection between two engineering things. A system has interface and interface has observable characteristic. There are points, surfaces, and volumes of any system that connect it to other things. These interfaces are important for maintenance, for moving it during manufacture, for logistics and installation, for testing, and for attaching to larger systems.
The observable characteristic associated with an interface also needs discussion. Current passing through the electrical interfaces of a battery in a flashlight is not a property of those interfaces but rather the result of the EMF of the batteries and the impedance of the circuit. The spring force holding the batteries in place is an observable characteristic. This spring force only exists when the batteries are installed in place. When you plug your laptop into an electric outlet, the value of current that flows is not a property of the interface. The maximum safe current through the interface is such a property as is the force required to plug and unplug the connector. These are emergent properties that come into existence when two things are interconnected.
A System/System_Interface (8) is an interface between two systems. A system/system interface is a subclass of interface.
Environment/System_Interface (9) is a interface between a system and an engineering thing in the environment. An environment/system interface is a subclass of interface. A boundary is built from (composed of) all the environment/system interface. A system has many interfaces for many different purposes. The total or collection of all these important interfaces defines the boundary of the system.
A System View (10) is a partial description of a system using some of the associated observable characteristic. A system view is part of observable characteristic. A system view describes system. Most engineering problems consider only some portion of a system, relative to some small set of engineering domains and some particular issues.
Context (11) is the point of view or focus of interest taken in dealing with a system. A system view has a context. Most engineering problems consider only some portion of a system and particular issues associated with those portions.
Analysis (12) is the observation, measurement, or calculation of the emergent property of a whole based on the emergent property of the parts. Emergent property is a synonym for observable characteristic. Analysis determines the emergent property of a system because of its inheritance from engineering thing. It is the progress of science in providing rigorous laws and models for determining the reproducible and observable characteristics of engineering thing that has given us our analysis capabilities.
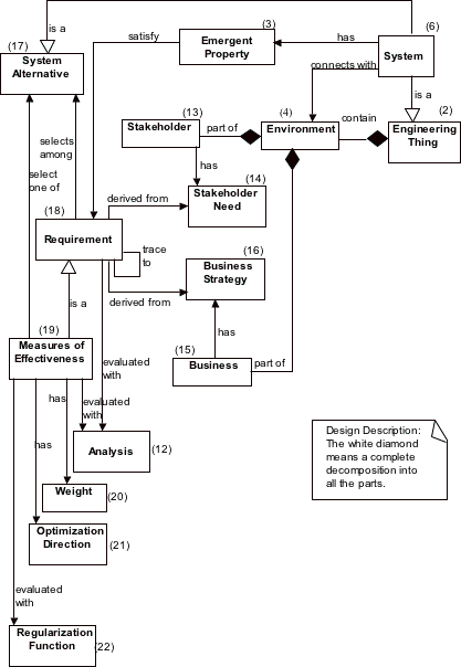
Figure F.2 below and associated definition list provides a graphical model that captures the definitions and relationships associated with a requirements and trades model.

Stakeholder (13) is the people, organizations and institutions that receive some benefit from a System and have an interest in the system. A stakeholder is a part of the environment. A stakeholder is an engineering thing. They include, for example, the producers, producer employees, competitors, sellers, advertisers, transporters, owners, customers, regulators, operators, users, maintainers, and disposers of the system.
Stakeholder need (14) defines the benefits the stakeholder desires to receive from or to be delivered by the system when it is implemented and functioning. The stakeholder has stakeholder need. At the top level of development these stakeholder needs drive the requirements for the system and the optimization criteria for its development.
A Business (15) is the purposeful activity of a person or group of persons to supply products and services to themselves or others. Both local and global commerce are based on the existence of a multitude of businesses engaged in the exchange of products and services.
A Business strategy (16) is the science, art, and plan for employing the economic, sales, marketing, contracting, development, purchasing, advertising, logistics, sourcing, psychological, and political, capabilities of a business or a consortium of businesses to achieve a set of goals. A business has a business strategy. How successfully a business meets its goals in a competitive marketplace is dependent on the completeness and efficiency of its business strategy.
A System alternative (17) defines the many different solutions to the problem of designing and implementing the system. The system is a subclass of system alternative. In the development of a system there are many system alternatives that could be used. The solution space is large. The design problem is to pick a nearly optimal solution that will succeed in the marketplace. It is this choice from among the system alternatives that is the system.
A Requirement (18) is a statement of an emergent property that a system alternative shall exhibit to be considered as a solution for a system. A requirement is a statement of an emergent property that a system shall exhibit. This follows logically from the definition of requirement and a particular system alternative becoming the system. A requirement is derived from stakeholder need. A requirement is derived from business strategy A child requirement is derived from a parent requirement and traces to it. A requirement is evaluated with analysis. A requirement is a statement about a solution for a system or one of its interfaces that describes a response to excitation, a time duration for the response or a physical property value like mass that shall be met by the solution. Since the system will be one of these solutions, it is both the collection of alternative solutions and the one picked to be the system that shall “meet” the requirements. The interaction with the stakeholders may be very informal, it may be a summary of sales and marketing data, or it may be the result of a formal interaction with stakeholders using a mathematical based process like Analytical Hierarchical Process.
A Measure_of_effectiveness (MOE) (19) is a requirement for the optimization of the system. Measure of effectiveness is a requirement. Measure of effectiveness provides the optimization criteria for selecting a single solution from among all system alternatives. As a result of inheritance a measure of effectiveness is derived from stakeholder need. It is also derived from business strategy. A child measure of effectiveness is derived from a parent measure of effectiveness and traces to it. A measure of effectiveness is evaluated with analysis. The optimization of the whole system by choosing the “best” among system alternatives is a most important aspect of measures of effectiveness. The fact that measures of effectiveness are derived from parent measures of effectiveness means that the subsystems are optimized for optimization of the entire system to fit the marketplace. This is not optimization the subsystems themselves independent of the whole system. System optimization for the marketplace is a major purpose of systems engineering and a significant competitive advantage. The measure of effectiveness has the same relationships as requirement by inheritance. Modelling the measures of effectiveness as a subclass of requirement provides these relationships. It also provides for traceability and identification of parent-child derived relationships.
Weight (20) is a numerical factor that gives a relative importance to each item in a set of items. Each measure of effectiveness has weight. Many decisions involve several decision criteria. In the general case these are not of equal importance. A numerical weight is often assigned to the decision criteria to specify their relative importance. Usually a larger number implies greater importance.
Optimization direction (21) is a statement of whether the optimization direction associated with a particular measure of effectiveness is to maximize or minimize. Each measure of effectiveness has optimization direction. Every measure of effectiveness will need to be either maximized or minimized.
A Regularization function (22) is an analytical function that for each system alternative combines measures of effectiveness with their weight and optimization direction to calculate a single optimization figure of merit for each system alternative. A measure of effectiveness is evaluated for system alternative. Once the elderly couple has established their home buying criteria and the compromise weights for these, they need to apply them to the many homes they see offered for sale. The analytical approach is to apply a regularization function for each of these homes. The resulting value for each home is its figure of merit. Note that many decisions are made without this analytical approach by applying an intuitive figure of merit, “I like this one best”, to the homes offered, the system alternatives.
The Analytical Hierarchical Process analytical formulation is very similar to that of optimal control theory and statistical optimization that use a function, often called a cost function, to fulfill a similar role. In all three of these cases: selection of system alternative, optimal control and statistical optimization, the optimum solution found depends upon the form of the regularization function that is used.
© ISO 2011 — All rights reserved