Application module: Experience ISO/TS 10303-1243:2004(E)
© ISO

Cover page
Table of contents
Copyright
Foreword
Introduction
1 Scope
2 Normative references
3 Terms, definitions and abbreviations

4 Information requirements
   4.1 Required AM ARMs
   4.2 ARM type definitions
   4.3 ARM entity definitions
5 Module interpreted model
   5.1 Mapping specification
   5.2 MIM EXPRESS short listing
     5.2.1 MIM type definitions
     5.2.2 MIM entity definitions

A MIM short names
B Information object registration
C ARM EXPRESS-G   EXPRESS-G
D MIM EXPRESS-G   EXPRESS-G
E Computer interpretable listings
Bibliography
Index

Mapping tableIndex of EXPRESS-G pagesNext pageLast page
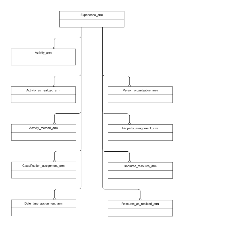
Figure C.1 — ARM schema level EXPRESS-G diagram                         1 of 1 ../experience/armexpg2.htm ../person_organization/armexpg1.htm ../date_time_assignment/armexpg1.htm ../classification_assignment/armexpg1.htm ../required_resource/armexpg1.htm ../activity_method/armexpg1.htm ../property_assignment/armexpg1.htm ../activity/armexpg1.htm ../resource_as_realized/armexpg1.htm ../activity_as_realized/armexpg1.htm


Figure C.1 — ARM schema level EXPRESS-G diagram 1 of 1


© ISO 2004 — All rights reserved