Application module: Experience ISO/TS 10303-1243:2004(E)
© ISO

Cover page
Table of contents
Copyright
Foreword
Introduction
1 Scope
2 Normative references
3 Terms, definitions and abbreviations

4 Information requirements
   4.1 Required AM ARMs
   4.2 ARM type definitions
   4.3 ARM entity definitions
5 Module interpreted model
   5.1 Mapping specification
   5.2 MIM EXPRESS short listing
     5.2.1 MIM type definitions
     5.2.2 MIM entity definitions

A MIM short names
B Information object registration
C ARM EXPRESS-G   EXPRESS-G
D MIM EXPRESS-G   EXPRESS-G
E Computer interpretable listings
Bibliography
Index

Mapping tableIndex of EXPRESS-G pagesNext pageLast page
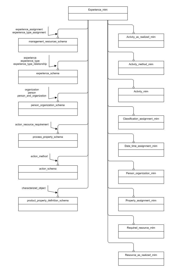
Figure D.1 — MIM schema level EXPRESS-G diagram 1 of 1 ../experience/mimexpg2.htm ../../resources/management_resources_schema/management_resources_schema.htm#management_resources_schema ../../resources/experience_schema/experience_schema.htm#experience_schema ../classification_assignment/mimexpg1.htm ../../resources/person_organization_schema/person_organization_schema.htm#person_organization_schema ../person_organization/mimexpg1.htm ../../resources/process_property_schema/process_property_schema.htm#process_property_schema ../required_resource/mimexpg1.htm ../../resources/action_schema/action_schema.htm#action_schema ../activity_method/mimexpg1.htm ../date_time_assignment/mimexpg1.htm ../property_assignment/mimexpg1.htm ../../resources/product_property_definition_schema/product_property_definition_schema.htm#product_property_definition_schema ../activity_as_realized/mimexpg1.htm ../activity/mimexpg1.htm ../resource_as_realized/mimexpg1.htm


Figure D.1 — MIM schema level EXPRESS-G diagram 1 of 1


© ISO 2004 — All rights reserved