| Application module: AP233 systems engineering | ISO/TS 10303-433:2011-10(E) © ISO |
F.1 Concept maps
The following series of concept maps show module USE FROM connectivity and where Extensible select types are defined. The color coding is provided in Figure F.1.

F.2 Systems engineering concepts
The top level hierarchy of modules used to enable systems engineering concepts is shown in Figure F.2. Below this level of abstraction modules are extensively networked together. To see into this modules networking quagmire, modules have been grouped together relative to a few high level loosely defined natural language concepts. The grouping simply provides a visualization aid that the AP233 development team has found useful.

Capabilites that enable systems engineering concepts are realized by:
Additionally these modules USE FROM several foundational modules that enable common ISO 10303 project concepts:
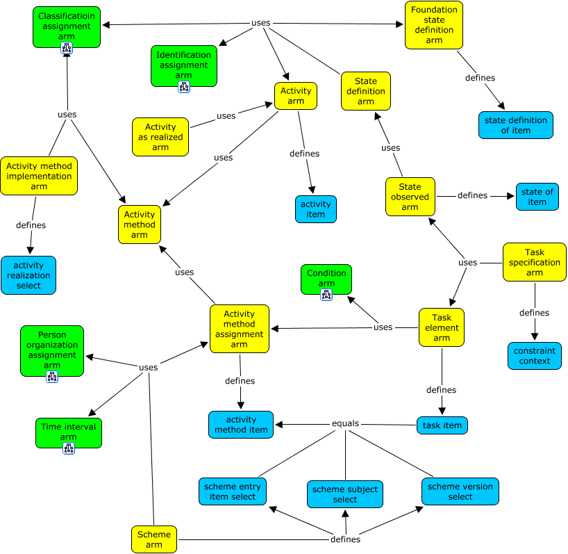
F.3 Activity concepts
The modules and extensible select information items that are networked together to model activity concepts in AP233 are shown in Figure F.3.

Capabilites that enable activity concepts are realized by:
Additionally these modules USE FROM several foundational modules that enable common ISO 10303 project concepts:
Extensible select types provide the cross coupling of concepts needed to realize the whole:
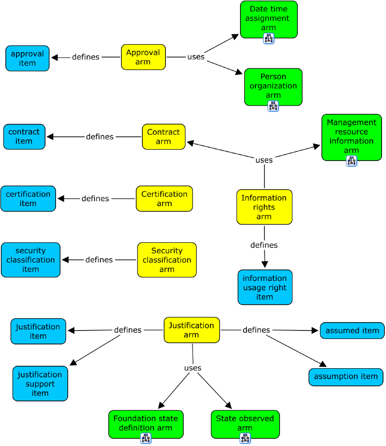
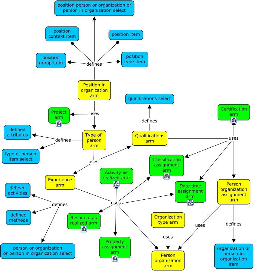
F.4 Authorization concepts
The modules and extensible select information items that are networked together to model authorization concepts in AP233 are shown in Figure F.4.

Capabilites that enable authorization concepts are realized by:
Additionally these modules USE FROM several foundational modules that enable common ISO 10303 project concepts:
Extensible select types provide the cross coupling of concepts needed to realize the whole:
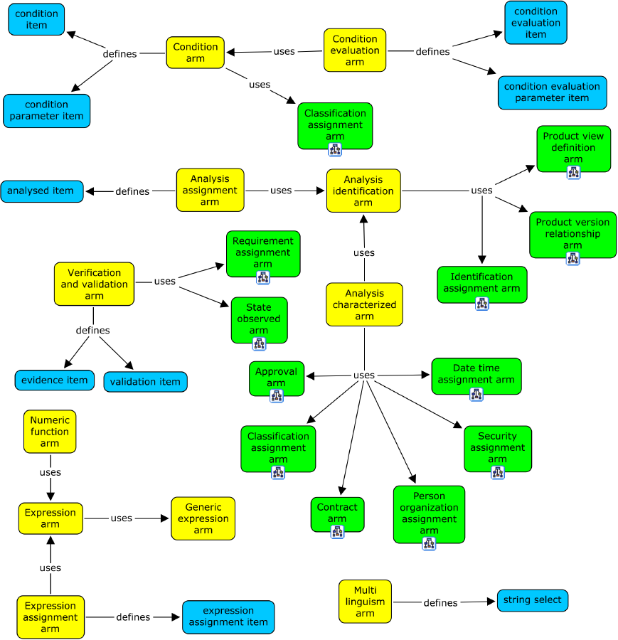
F.5 Behaviour concepts
The modules and extensible select information items that are networked together to model behaviour concepts in AP233 are shown in Figure F.5.

Capabilites that enable behaviour concepts are realized by:
Additionally these modules USE FROM several foundational modules that enable common ISO 10303 project concepts:
Extensible select types provide the cross coupling of concepts needed to realize the whole:
F.6 How concepts
The modules and extensible select information items that are networked together to model how concepts in AP233 are shown in Figure F.6.

Capabilites that enable how concepts are realized by:
Additionally these modules USE FROM several foundational modules that enable common ISO 10303 project concepts:
Extensible select types provide the cross coupling of concepts needed to realize the whole:
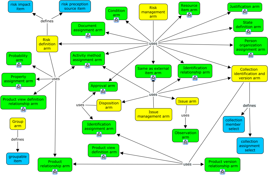
F.7 Issue-risk-group concepts
The modules and extensible select information items that are networked together to model issue, risk and group concepts in AP233 are shown in Figure F.7.

Capabilites that enable issue, risk and group concepts are realized by:
Additionally these modules USE FROM several foundational modules that enable common ISO 10303 project concepts:
Extensible select types provide the cross coupling of concepts needed to realize the whole:
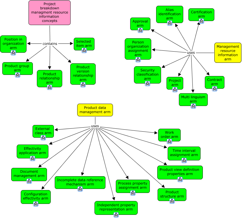
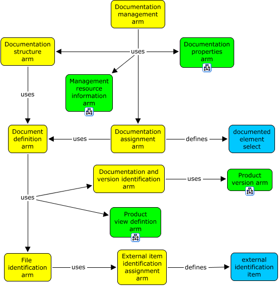
F.8 Management resource information concepts
The modules and extensible select information items that are networked together to model management resource information concepts in AP233 are shown in Figure F.8.

Capabilites that enable management resource information concepts are realized by:
Additionally these modules USE FROM several foundational modules that enable common ISO 10303 project concepts:
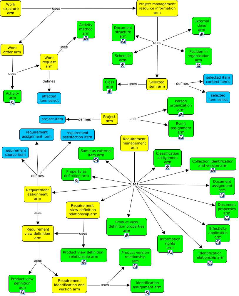
F.9 Project concepts
The modules and extensible select information items that are networked together to model project concepts in AP233 are shown in Figure F.9.

Capabilites that enable project concepts are realized by:
Additionally these modules USE FROM several foundational modules that enable common ISO 10303 project concepts:
Extensible select types provide the cross coupling of concepts needed to realize the whole:
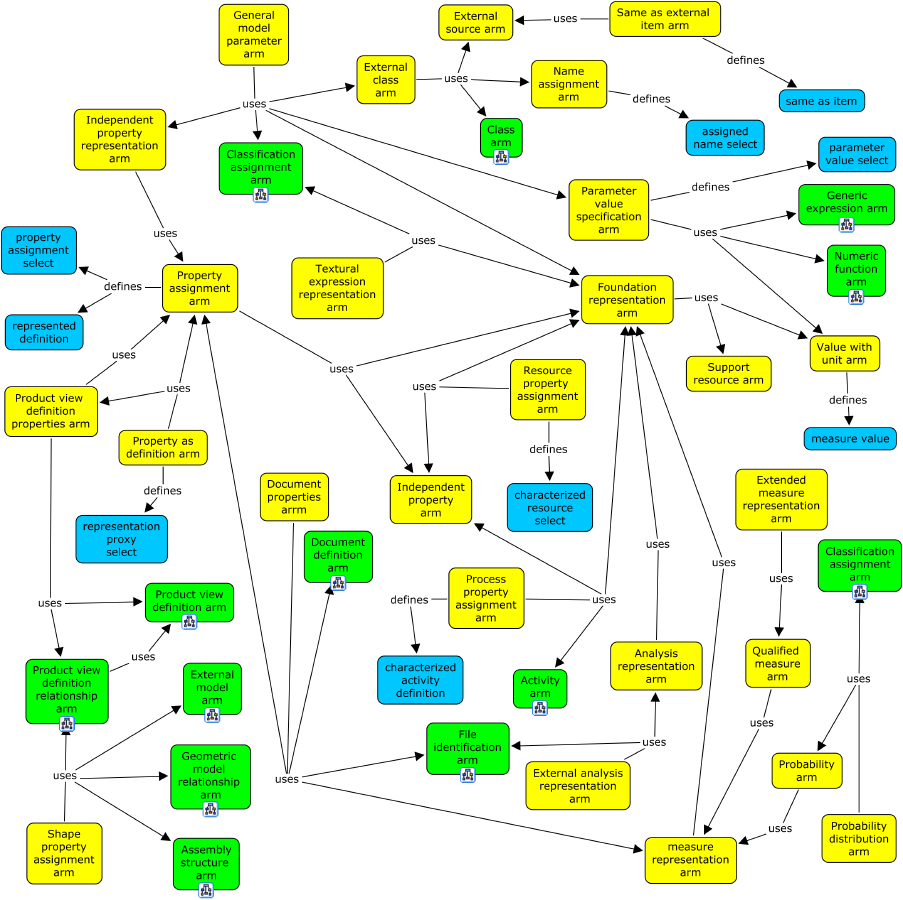
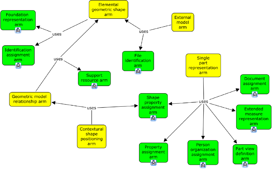
F.10 Representation concepts
The modules and extensible select information items that are networked together to model representation concepts in AP233 are shown in Figure F.10.

Capabilites that enable representation concepts are realized by:
Additionally these modules USE FROM several foundational modules that enable common ISO 10303 project concepts:
Extensible select types provide the cross coupling of concepts needed to realize the whole:
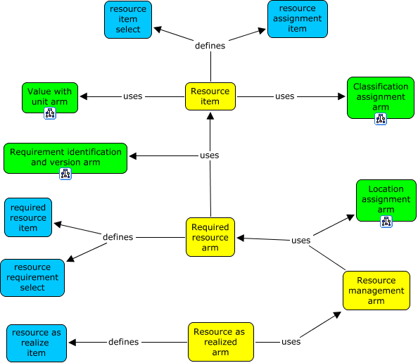
F.11 Resource concepts
The modules and extensible select information items that are networked together to model resource concepts in AP233 are shown in Figure F.11.

Capabilites that enable resource concepts are realized by:
Additionally these modules USE FROM several foundational modules that enable common ISO 10303 project concepts:
Extensible select types provide the cross coupling of concepts needed to realize the whole:
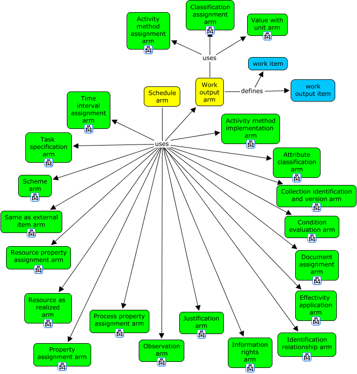
F.12 Schedule concepts
The modules and extensible select information items that are networked together to model schedule concepts in AP233 are shown in Figure F.12.

Capabilites that enable schedule concepts are realized by:
Additionally these modules USE FROM several foundational modules that enable common ISO 10303 project concepts:
Extensible select types provide the cross coupling of concepts needed to realize the whole:
F.13 System concepts
The modules and extensible select information items that are networked together to model system concepts in AP233 are shown in Figure F.13.

Capabilites that enable system concepts are realized by:
Additionally these modules USE FROM several foundational modules that enable common ISO 10303 project concepts:
Extensible select types provide the cross coupling of concepts needed to realize the whole:
F.14 What geometry concepts
The modules and extensible select information items that are networked together to model what geometry concepts in AP233 are shown in Figure F.14.

Capabilites that enable what geometry concepts are realized by:
Additionally these modules USE FROM several foundational modules that enable common ISO 10303 project concepts:
Extensible select types provide the cross coupling of concepts needed to realize the whole:
F.15 What concepts
The modules and extensible select information items that are networked together to model what concepts in AP233 are shown in Figure F.15.

Capabilites that enable what concepts are realized by:
Additionally these modules USE FROM several foundational modules that enable common ISO 10303 project concepts:
Extensible select types provide the cross coupling of concepts needed to realize the whole:
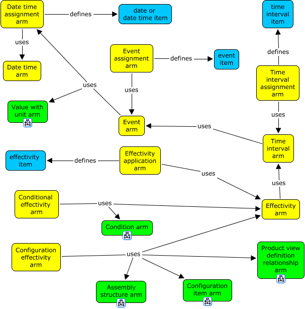
F.16 When concepts
The modules and extensible select information items that are networked together to model when concepts in AP233 are shown in Figure F.16.

Capabilites that enable when concepts are realized by:
Additionally these modules USE FROM several foundational modules that enable common ISO 10303 project concepts:
Extensible select types provide the cross coupling of concepts needed to realize the whole:
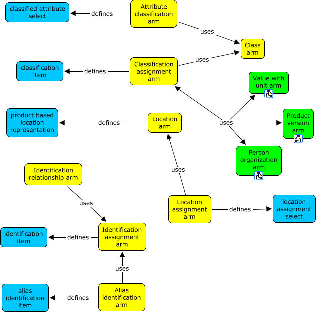
F.17 Where concepts
The modules and extensible select information items that are networked together to model where concepts in AP233 are shown in Figure F.17.

Capabilites that enable where concepts are realized by:
Additionally these modules USE FROM several foundational modules that enable common ISO 10303 project concepts:
Extensible select types provide the cross coupling of concepts needed to realize the whole:
F.18 Who concepts
The modules and extensible select information items that are networked together to model who concepts in AP233 are shown in Figure F.18.

Capabilites that enable who concepts are realized by:
Additionally these modules USE FROM several foundational modules that enable common ISO 10303 project concepts:
Extensible select types provide the cross coupling of concepts needed to realize the whole:
F.19 Why concepts
The modules and extensible select information items that are networked together to model why concepts in AP233 are shown in Figure F.19.

Capabilites that enable why concepts are realized by:
Additionally these modules USE FROM several foundational modules that enable common ISO 10303 project concepts:
Extensible select types provide the cross coupling of concepts needed to realize the whole:
F.20 Extensible type select lists
The problem of creating extensible type lists has proven to be an extreme challenge. To explain what has been done a publish and subscribe analogy is used.
Schemas enable foundational capability that may be at the atomic or macro-molecular level. Schemas enable capabilities via entities that other capabilities can access by "subscription". The extensible type is the subscription list name. The list itself identifies all subscribers (entities).
The problem in STEP is that these lists are defined within schemas that have a domain bounded by the capabilities of all schemas in its USE FROM list and those lists that it inherits. On the bottom line, this creates a list creation problem that is 3 dimensional. The dimensions are: bounded domain, entities and extensible types. To size this, AP233 has about 10 major bounded domains, 1000 entities and 100 extensible types. If one does not apply any organizational logic to the problem this implies a need for 1,000,000 yes/no cognitive decisions to fully resolve the AP233 type extend problem.
In order to penetrate this problem some logical approach to scalability and checkability was required. This has lead to the concept based groupings shown in these Annex F concept maps. These groupings enable the type extend problem to be broken down into scalable and checkable pieces that can be easily aggregated to create the desired whole.
F.21 Harmonizing Extensible type select lists with others
Entries into the type extend lists stem from two primary needs; namely, harmonization with STEP APs relevant to AP233 and satisfaction of AP233 needs. The first group of extends needed for harmonization are derived from the extend lists used within the following STEP modules - not used by AP233:
NOTE A large repository of information relevant to users and implementers of the STEP capabilities used in common by Ap239 and 80% of AP233 is at http://docs.oasis-open.org/plcs/dexlib/oasis_cover.htm.
© ISO 2011 — All rights reserved